灵活就业社保:主要涵盖养老保险和医疗保险,部分地区可能还包括失业保险。
据新社通app数据显示,天门养老保险缴费基数2024-2025年最新标准如下:
天门灵活就业人员基本养老保险缴费基数暂按不低于3675元;
缴费比例:个人承担20%;养老保险缴费个人735元。
(注:本文数据仅供参考,具体以当地缴费标准为准)
天门灵活就业人员社保缴费基数2024-2025年最新标准是多少 灵活就业交社保划算吗?下表是2024-2025年天门社保费用明细参考,根据新社通app-社保缴费查询工具提供的最新数据如下:

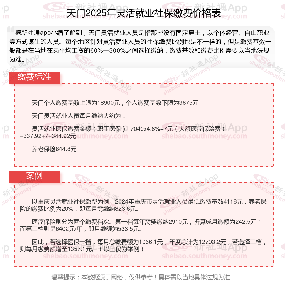
天门个人缴费基数上限为18900元,个人缴费基数下限为3675元。
天门灵活就业人员每月缴纳大约为:
灵活就业医保缴费金额(职工医保)=7040x4.8%+7元(大额医疗保险费)=337.92+7=344.92元
养老保险844.8元
缴费比例不同:养老保险,在职职工缴费比例8%,灵活就业缴费比例20%,同样缴费基数4000元,一个只需要交320元,全部进入个人账户,另一个交800元,其中320元进入个人账户,剩下480元进入统筹账户。
退休金计算公式
退休工资计算
养老金计算
退休金
交养老金
烟台退休工资
养老金
阜阳个人退休金计算
丽水退休金计算
眉山