据新社通app数据显示,2024-2025年衡阳灵活就业人员养老保险的缴费标准:
养老保险缴费基数的下限为4027元;养老保险缴费比例为20%。
(注:本文数据仅供参考,具体以当地缴费标准为准)
衡阳自由职业者社保缴纳金额怎么计算?根据新社通app-社保缴费查询工具提供的最新数据如下:

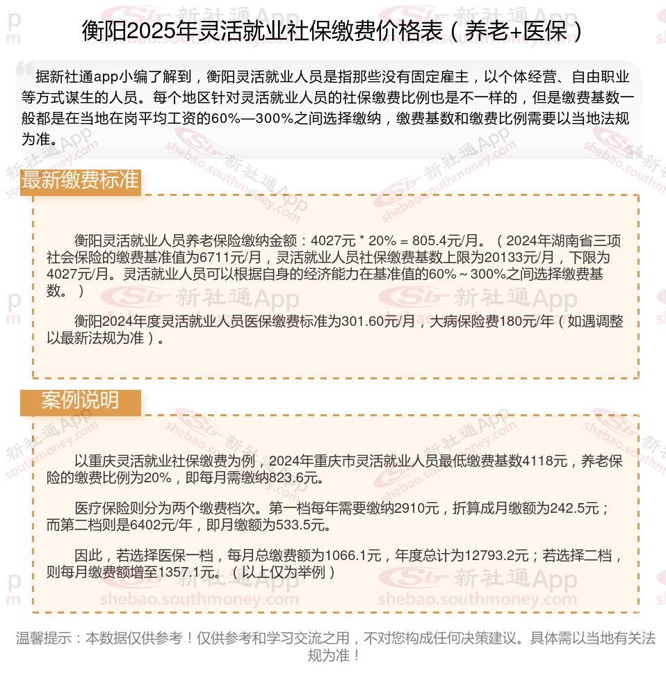
衡阳灵活就业人员养老保险缴纳金额:4027元 * 20% = 805.4元/月。(2024年湖南省三项社会保险的缴费基准值为6711元/月,灵活就业人员社保缴费基数上限为20133元/月,下限为4027元/月。灵活就业人员可以根据自身的经济能力在基准值的60%~300%之间选择缴费基数。)
衡阳2024年度灵活就业人员医保缴费标准为301.60元/月,大病保险费180元/年(如遇调整以最新法规为准)。
(备注:数据仅供参考,具体以当地有关法规为准)
退休工资
个人养老金
退休金
退休金
退休金
社保缴纳
养老保险养老金计算
退休工资
退休工资
退休金