据新社通app数据显示,邯郸灵活就业人员养老保险缴费基数2024-2025年最新标准如下:
缴费基数下限暂按不低于3920.55元/月执行。按照个人20%的缴费费率,个人养老保险缴费金额低于784.11元/月。
(注:本文数据仅供参考,具体以当地缴费标准为准)
邯郸灵活就业自己交社保一个月要交多少钱?根据新社通app-社保缴费查询工具提供的最新数据如下:

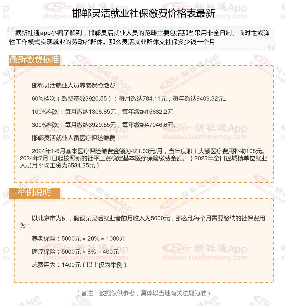
邯郸灵活就业人员养老保险缴费:
60%档次(缴费基数3920.55):每月缴纳784.11元,每年缴纳9409.32元。
100%档次:每月缴纳1306.85元,每年缴纳15682.2元。
300%档次:每月缴纳3920.55元,每年缴纳47046.6元。
邯郸灵活就业人员医疗保险缴费:
2024年1-6月基本医疗保险缴费金额为421.03元/月,当年度职工大额医疗费用补助108元。2024年7月1日起按照新的社平工资确定基本医疗保险缴费金额。(2023年全口径城镇单位就业人员月平均工资为6534.25元)
温馨提示:本数据仅供参考!具体需以当地有关法规为准!
退休金
养老金的区别
退休金计算方法
灵活养老金
退休后养老金
退休工资
退休金
退休金
退休金
退休工资