据新社通app数据显示,商洛灵活就业养老缴费基数明细如下:
养老缴费缴费基数为:4559元;
个人缴费比例:20%;
(注:本文数据仅供参考,具体以当地缴费标准为准)
陕西灵活就业社保缴费标准一览?根据新社通app-社保缴费查询工具提供的最新数据如下:

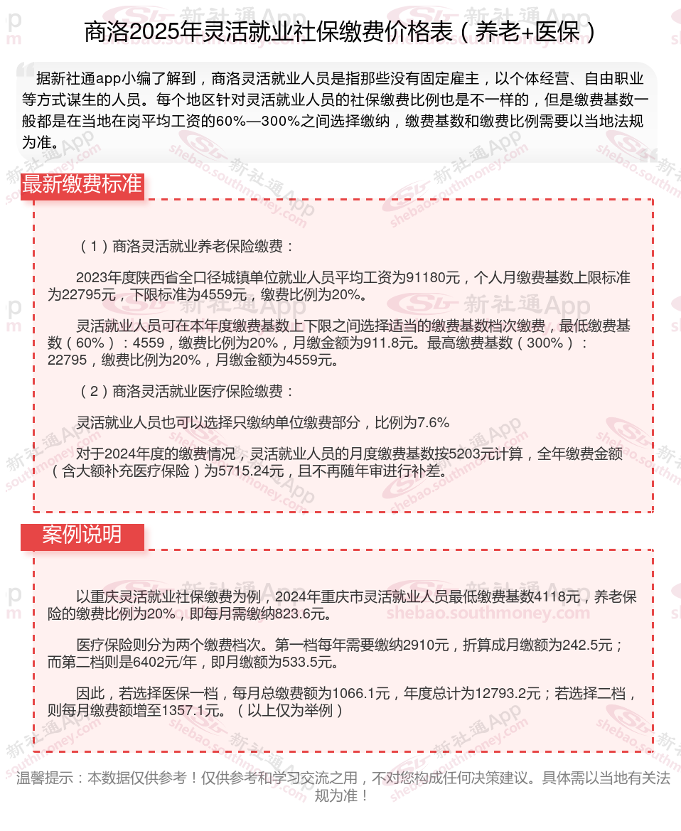
(1)商洛灵活就业养老保险缴费:
2023年度陕西省全口径城镇单位就业人员平均工资为91180元,个人月缴费基数上限标准为22795元,下限标准为4559元,缴费比例为20%。
灵活就业人员可在本年度缴费基数上下限之间选择适当的缴费基数档次缴费,最低缴费基数(60%):4559,缴费比例为20%,月缴金额为911.8元。最高缴费基数(300%):22795,缴费比例为20%,月缴金额为4559元。
(2)商洛灵活就业医疗保险缴费:
灵活就业人员也可以选择只缴纳单位缴费部分,比例为7.6%
对于2024年度的缴费情况,灵活就业人员的月度缴费基数按5203元计算,全年缴费金额(含大额补充医疗保险)为5715.24元,且不再随年审进行补差。
温馨提示:本数据源于网络,仅供参考!具体需以当地具体法规为准!
退休金
退休金
退休工资
鹤岗退休金计算
退休金计算公式
退休金
退休金
社保缴纳
社保缴纳
养老金怎么计算