灵活就业社保和职工社保的区别在于参加的险种不同、缴费基数不同、缴费比例不同、缴费主体不同、户籍限制不同、缴费意愿不同。很多没有固定工作单位的灵活就业人员为了让自己的养老、医疗等方面得到保证,选择以灵活就业身份参加职工社保。
据新社通app数据显示,广西贺州灵活就业养老保险缴费基数2024-2025年最新标准如下:
2025年度,全省职工基本养老保险缴费基数上限为全口径工资的300%,即20268元/月;下限为全口径工资的60%,即4053.6元/月。
个人缴费比例:20%;
(注:本文数据仅供参考,具体以当地缴费标准为准)
广西贺州社保一个月自费多少钱?根据新社通app-社保缴费查询工具提供的最新数据如下:

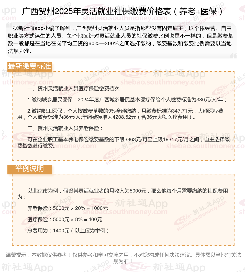
一、贺州灵活就业人员医疗保险缴费档次:
1.缴纳城乡居民医保:2024年度广西城乡居民基本医疗保险个人缴费标准为380元/人/年;
2.缴纳职工医保:个人按缴费基数的9%全额缴纳,月缴费标准为347.71元,大额医疗费用,个人缴费标准为36元/人;年缴费标准为4208.52元(含36元大额医疗费用)。
二、贺州灵活就业人员养老保险:
可在企业职工基本养老保险缴费基数的下限3863元/月至上限19317元/月之间,自主选择缴费基数进行缴费。
温馨提示:本数据仅供参考!具体需以当地有关法规为准!
退休金
退休金
养老金如何计算
退休金
养老金计算公式
社保缴纳
退休金
领取养老金
社保缴纳
曲靖退休金