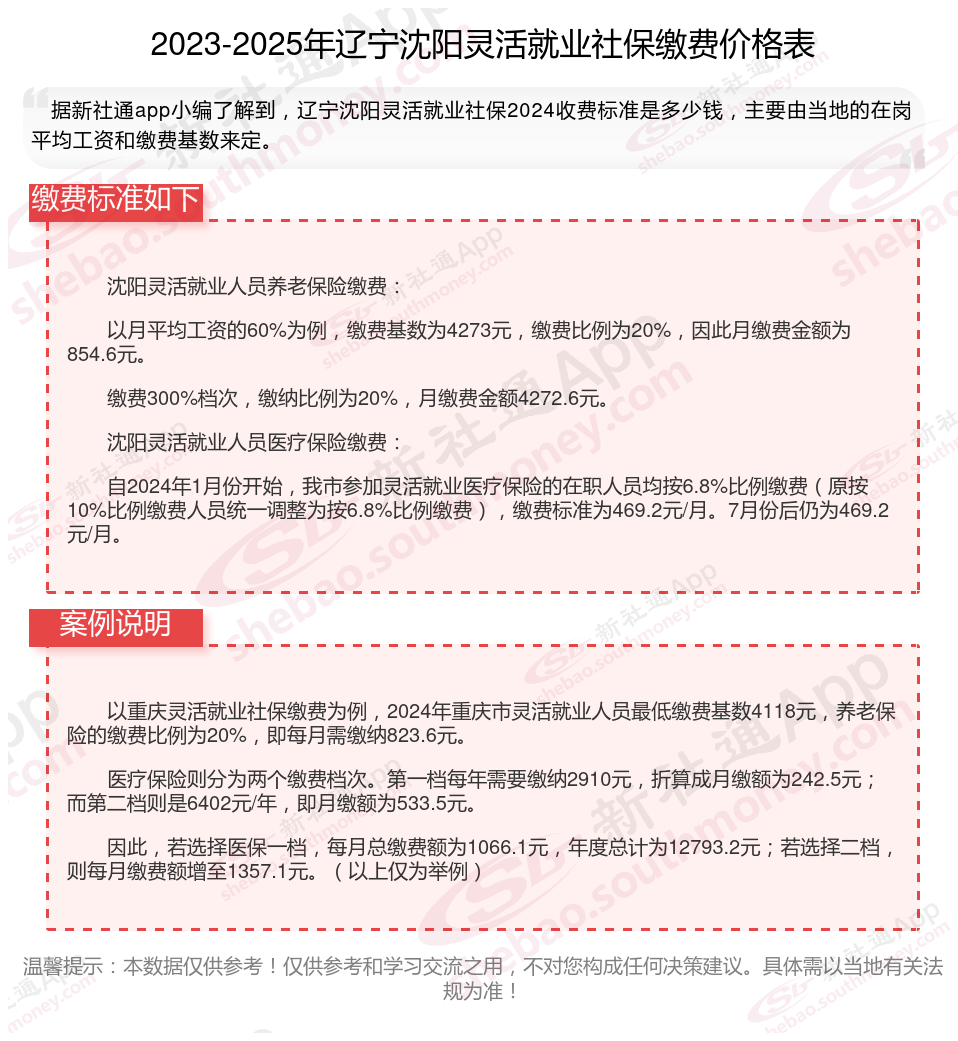
据新社通app数据显示,辽宁沈阳灵活就业养老保险最低缴费基数为:4273元;个人的缴费比例分别为:20%;
个人缴费金额:854.6元。
(注:本文数据仅供参考,具体以当地缴费标准为准)
灵活就业者买社保一个月费用要交多少钱?根据新社通app-社保缴费查询工具提供的2025社保缴费标准详情数据如下:

退休金影响因素有哪些?
个人账户储存额:个人账户储存额是指个人在缴费期间养老保险个人账户的累计金额。个人账户储存额越多,退休后的个人账户养老金就越高。
缴费年限:缴费年限是具体到月的一项因素,每一个月的缴费都会提高养老金一定的额度。缴费年限可以理解为我们对养老保险体系贡献的时间长短,贡献的时间越长,贡献越大,养老金越高,相信大家也会同意的。
温馨提示:本数据源于网络,仅供参考!具体需以当地具体法规为准!
退休金
益阳养老金
养老金计算
退休工资计算
社保缴纳
退休金
工龄工资
洛阳退休工资
退休金
退休金