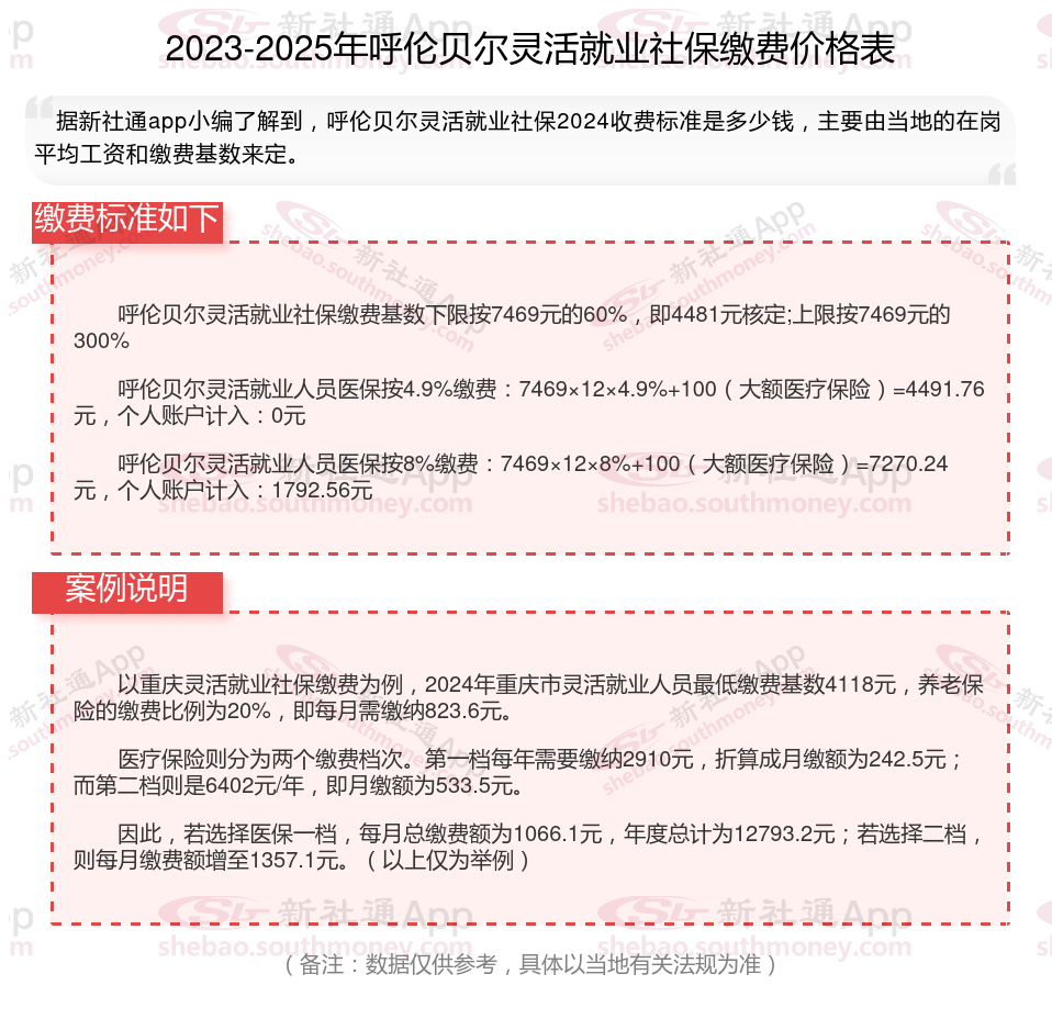
据新社通app数据显示,呼伦贝尔灵活就业养老保险缴费基数2024-2025年最新标准如下:
最低缴费基数:4863元;
个人缴费比例:20%;
(注:本文数据仅供参考,具体以当地缴费标准为准)
打工人社保一个月多少钱?根据新社通app-社保缴费查询工具提供的2025社保缴费标准详情数据如下:

社保需要交多少年才可以领养老金?
法定的企业职工退休年龄是男干部、职工年满60周岁,女干部年满55周岁,女职工年满50周岁。然而,对于从事井下、高温等繁重体力劳动或其他有害身体健康工作的职工,法定退休年龄是男职工年满55周岁,女职工年满45周岁。如果职工因病或非因工致残,完全丧失劳动能力,那么退休年龄为男职工年满50周岁,女职工年满45周岁。请注意,具体的退休年龄可能因方案调整、地区差异等因素而有所不同。因此,在规划退休计划时,建议咨询相关部门或专业人士以获取最准确的信息。
温馨提示:本数据源于网络,仅供参考!具体需以当地具体法规为准!
社保退休金计算方法
养老金
养老金计算
退休金
退休工资计算方法
呼和浩特退休金计算
缴纳社保比例
养老金测算
退休工资
退休金