据新社通app数据显示,2024-2025年葫芦岛灵活就业人员养老保险的缴费标准是根据缴费基数来确定的:
个人养老保险缴费比例为20%,缴费基数的下限为4273元。
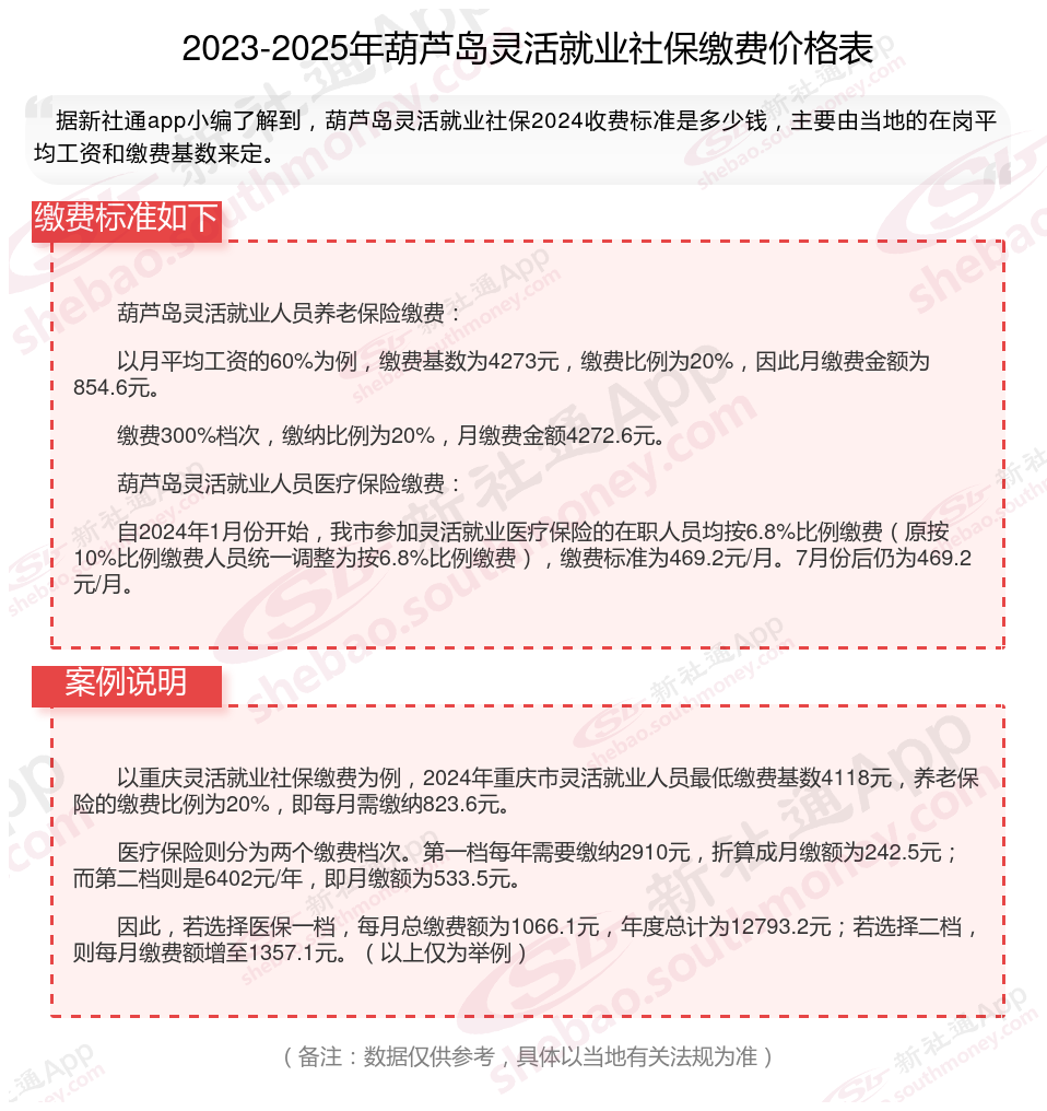
(注:本文数据仅供参考,具体以当地缴费标准为准)
个体户买社保一个月费用要交多少钱?根据新社通app-社保缴费查询工具提供的2025社保缴费标准详情数据如下:

哪些因素影响基本养老金水平?
退休年龄,是你开始领取养老金的时间,它会影响你的个人账户养老金的计发月数,也就是你能领取多少个月的养老金。
比如,如果你50岁退休,你的计发月数是195个月,如果你55岁退休,你的计发月数是170个月,如果你60岁退休,你的计发月数是139个月。你可以看到,随着你的年龄增加,你的计发月数就会减少,到70岁时,只有56个月。这就意味着,你退休的年龄越小,你的个人账户养老金就越少。
另一方面,退休年龄也会影响你的缴费年限,如果你晚点退休,你就能多缴纳几年的养老保险,这样,你的基础养老金和个人账户余额都会增加。总的来说,无论是从计发月数的角度,还是从缴费年限的角度,越晚退休的人,通常会拿到更多的养老金。
个人账户储存额:个人账户储存额是指个人在缴费期间养老保险个人账户的累计金额。个人账户储存额越多,退休后的个人账户养老金就越高。
缴费年限:缴费年限越长,基础养老金部分越高。
社会平均工资:确定基础养老金的关键因素之一。基础养老金的计算公式中包含有当地职工平均工资这一指标,因此当地职工平均工资水平的高低会直接影响到基础养老金的多少。
温馨提示:本数据仅供参考!具体需以当地有关法规为准!
退休金
社保养老金计算方法
退休金
退休工资
工龄工资
退休金计算方法
社保缴纳
养老保险退休金计算
社保缴纳
退休金