据新社通app数据显示,随州灵活就业养老保险的缴费基数为:3800元。灵活就业人员参保缴费的比例为个人20%。
另外,需要注意的是,这些缴费标准可能会随着时间和方案的变化而调整。建议查阅相关消息或咨询当地社保部门。
(注:本文数据仅供参考,具体以当地缴费标准为准)
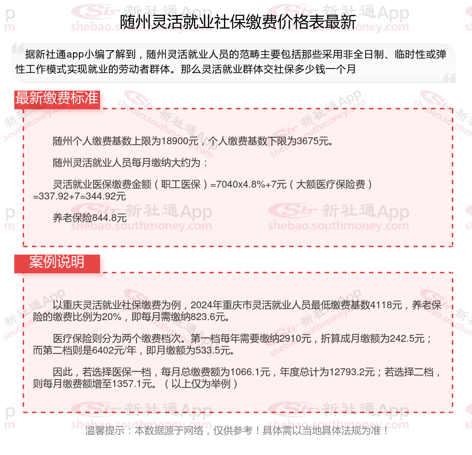
随州社保缴费多少钱?下表是2024-2025年随州社保费用明细参考,根据新社通app-社保缴费查询工具提供的最新数据如下:

随州个人缴费基数上限为18900元,个人缴费基数下限为3675元。
随州灵活就业人员每月缴纳大约为:
灵活就业医保缴费金额(职工医保)=7040x4.8%+7元(大额医疗保险费)=337.92+7=344.92元
养老保险844.8元
灵活就业人员需要按照一定的缴费比例来缴纳保险费。以养老保险为例,缴费比例通常为20%,其中8%部分会记入个人账户,12%部分进入社会统筹基金。医疗保险的缴费比例一般在4%至8%之间,具体比例按照各地法规要求。
(备注:数据仅供参考,具体以当地有关法规为准)
社保缴纳
退休金
退休工资
养老金计算
退休工资
退休金
退休工资计算
社保缴纳
社保缴纳
养老金