据新社通app数据显示,2024-2025年阿勒泰灵活就业人员养老保险的缴费标准是根据缴费基数来确定的:
个人养老保险缴费比例为20%,缴费基数的下限为4999元。
(注:本文数据仅供参考,具体以当地缴费标准为准)
阿勒泰社保缴费多少钱?下表是2024-2025年阿勒泰社保费用明细参考,根据新社通app-社保缴费查询工具提供的最新数据如下:

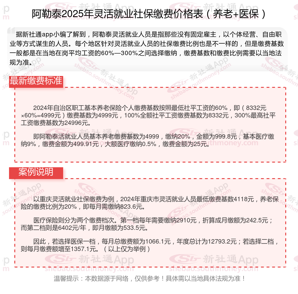
2024年自治区职工基本养老保险个人缴费基数按照最低社平工资的60%,即(8332元×60%=4999元)缴费基数为4999元,100%全额社平工资缴费基数为8332元,300%最高社平工资缴费基数为24996元。
即阿勒泰活就业人员基本养老缴费基数为4999,缴纳20%,金额为999.8元,基本医疗缴纳9%,缴费金额为499.91元,大额医疗缴纳0.5%,缴费金额为25元。
》如何了解自己的社保缴纳明细吗?点击新社通app社保计算器,帮您计算!
新社通app数据所得,数据仅供参考。
无雇工的个体工商户、未在用人单位参加养老保险的非全日制从业人员和其他灵活就业人员等以个人身份参加养老保险的人员,可在缴费基数上下限之间选择适当的缴费基数缴费,缴费比例为20%。
计算公式:月缴费金额=(上年全口径工资÷12)×档次×20%
例如:四川某个人参保人员,选择60%档次缴费:则月缴费金额为(90220÷12)×60%×20%=902.2元;若选择300%档次缴费:则月缴费金额为(90220÷12)×300%×20%=4511元。
退休工资
长春退休金
退休金
退休金
交养老金
退休金
退休金
工龄19年退休金计算
养老金计算
退休金