灵活就业人员缴纳的社保费用,通常是根据当地的社保缴费基数来计算。每个地区的缴费基数都不一样,以江苏为例,2024年灵活就业的最低缴费档次是10785.6元。
那么,社保自己缴费需要多少钱一个月呢?根据新社通app-社保缴费查询工具提供的2025社保缴费标准详情数据:

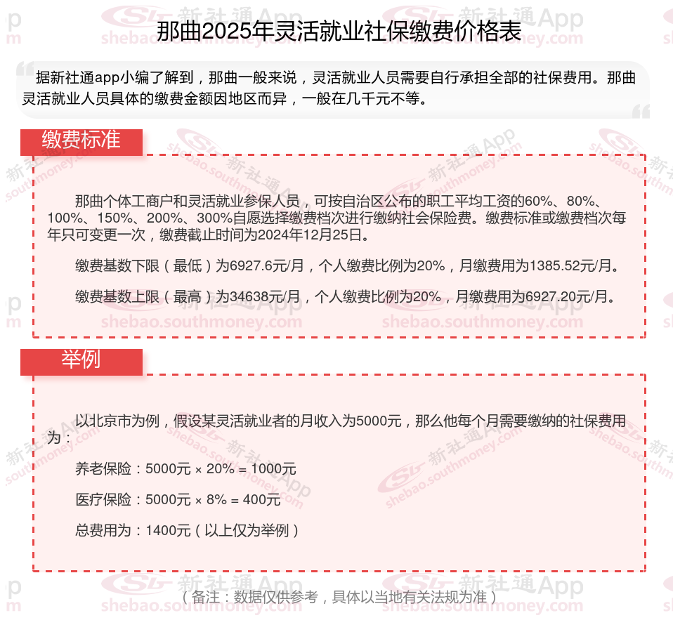
据新社通app数据显示,那曲灵活就业人员养老缴费基数2024-2025年最新标准如下:
养老保险最低缴费基数为:6927.6元;
个人缴费比例:20%,个人缴费金额:1385.52元;
(注:本文数据仅供参考,具体以当地缴费标准为准)
退休工资
退休金
退休金
退休金计算方法
社保缴纳
养老金
社保养老金计算方法
养老保险退休金计算
养老金
灵活养老金