灵活就业社保:个人可以选择按照灵活就业人员方式墩纳城镇职工社保,养老保险缴费比例20%(12%计入统筹账户,8%计入个人账户),按月缴费。也可以选择缴纳城乡居民社保,按年缴费,缴费成本相对较低。
那么,个体户社保,要交多少钱?根据新社通app-社保缴费查询工具提供的2025社保缴费标准详情数据:

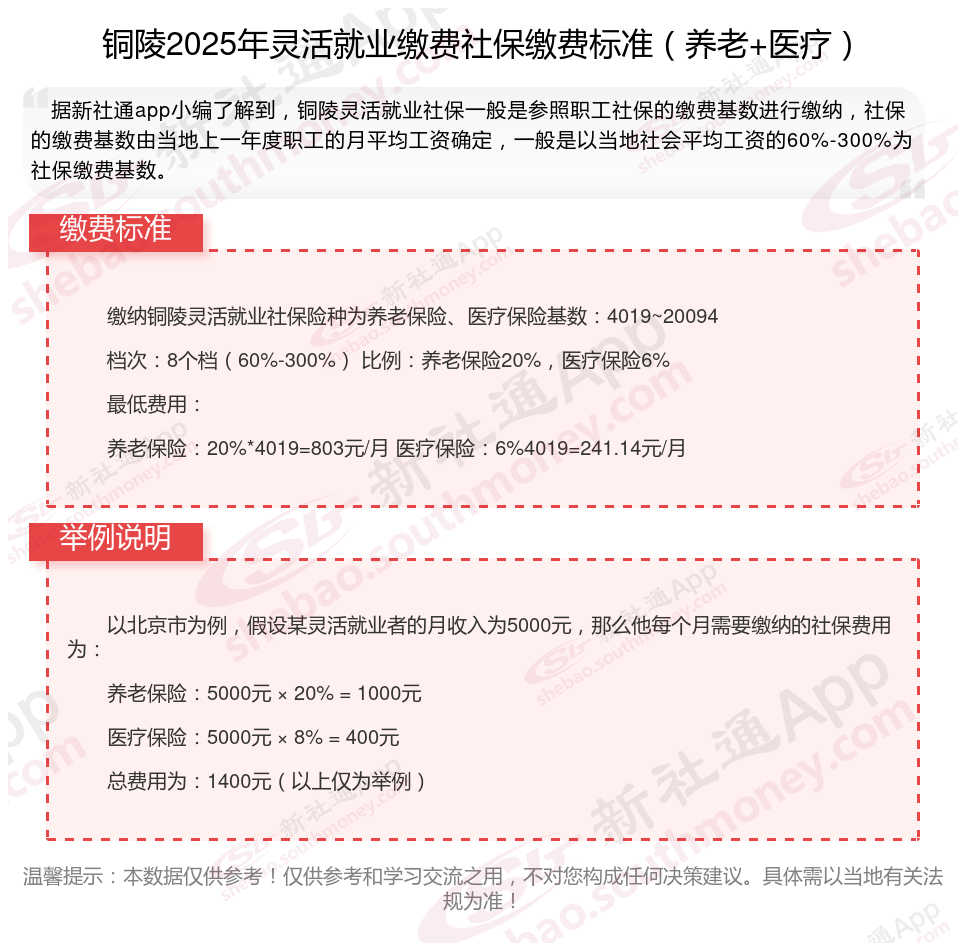
据新社通app数据显示,铜陵灵活就业养老保险的缴费基数为:4227元。灵活就业人员参保缴费的比例为个人20%。
另外,需要注意的是,这些缴费标准可能会随着时间和方案的变化而调整。建议查阅相关消息或咨询当地社保部门。
(注:本文数据仅供参考,具体以当地缴费标准为准)
养老保险:参保人员退休后,可以领取养老金、抚恤金、丧葬费,从而确保老年生活的经济来源,实现老有所养。
工伤保险:职工因工作原因受到伤害或者患职业病,且经工伤认定的,享受工伤保险待遇;其中,经劳动能力鉴定丧失劳动能力的,享受伤残待遇。工伤职工符合领取基本养老金条件的,停发伤残津贴,享受基本养老保险待遇。基本养老保险待遇低于伤残津贴的,从工伤保险基金中补足差额。
失业保险:失业人员符合下列条件的,从失业保险基金中领取失业保险金:(一)失业前用人单位和本人已经缴纳失业保险费满一年的;(二)非因本人意愿中断就业的;(三)已经进行失业登记,并有求职要求的。失业人员在领取失业保险金期间,参加职工基本医疗保险,享受基本医疗保险待遇。失业人员应当缴纳的基本医疗保险费从失业保险基金中支付,个人不缴纳基本医疗保险费。
生育保险:为职工提供生育报销及相关待遇,降低生育成本,鼓励生育法规的落地。
医疗保险:减轻医疗费用负担,在生病或受伤时,可以报销部分医疗费用,降低个人的经济压力。
退休金
退休工资计算
退休金
退休工资
吉林四平退休金计算
养老金如何计算
退休金计算公式
退休金计算公式
养老保险退休金计算
养老金