据新社通app数据显示,四川眉山灵活就业养老保险缴费基数2024-2025年最新标准如下:
最低缴费基数:4511元;
个人缴费比例:20%;
(注:本文数据仅供参考,具体以当地缴费标准为准)
四川眉山灵活就业自己交社保一个月要交多少钱?根据新社通app-社保缴费查询工具提供的最新数据如下:

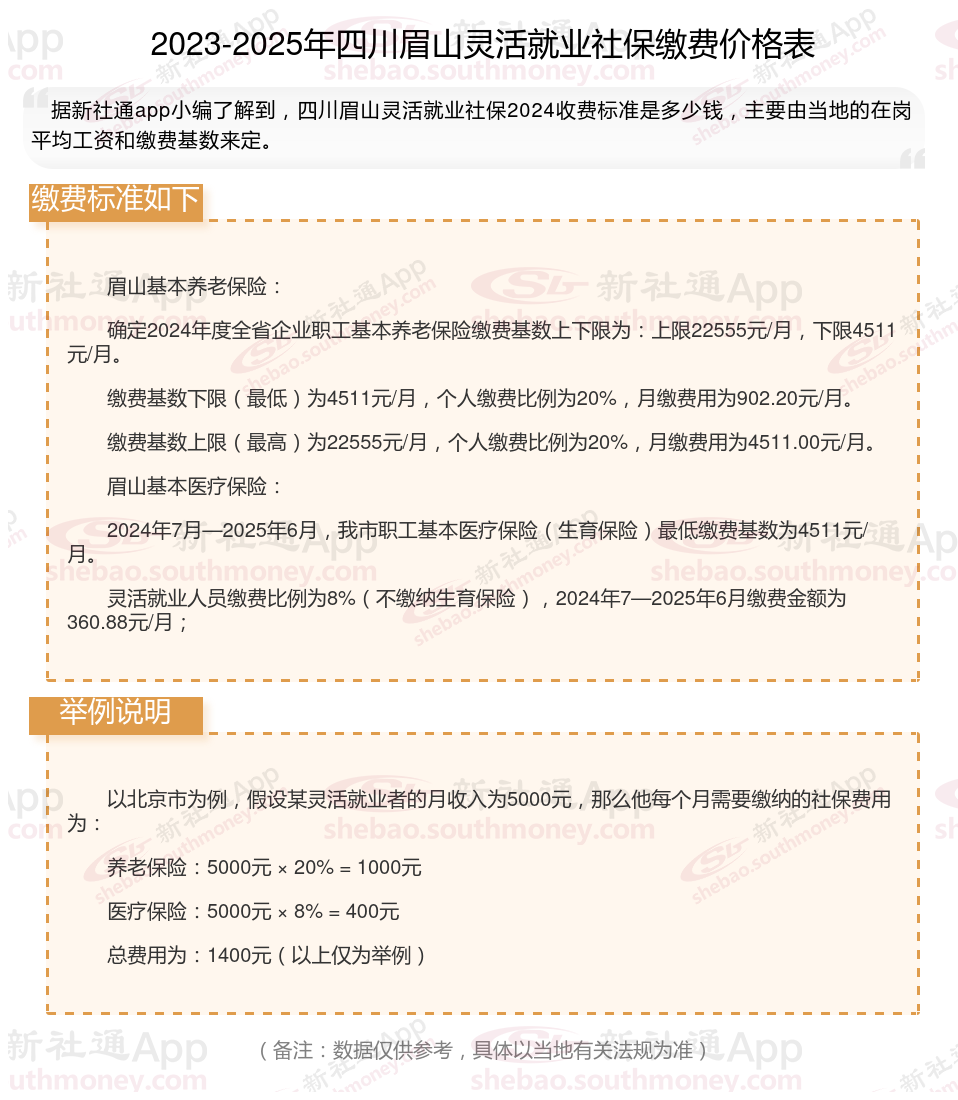
眉山基本养老保险:
确定2024年度全省企业职工基本养老保险缴费基数上下限为:上限22555元/月,下限4511元/月。
缴费基数下限(最低)为4511元/月,个人缴费比例为20%,月缴费用为902.20元/月。
缴费基数上限(最高)为22555元/月,个人缴费比例为20%,月缴费用为4511.00元/月。
眉山基本医疗保险:
2024年7月—2025年6月,我市职工基本医疗保险(生育保险)最低缴费基数为4511元/月。
灵活就业人员缴费比例为8%(不缴纳生育保险),2024年7—2025年6月缴费金额为360.88元/月;
(备注:数据仅供参考,具体以当地有关法规为准)
退休金
退休金
绥化退休金
大理养老金计算公式
养老金
退休金
退休金计算公式
退休金
退休工资计算公式
退休金