灵活就业社保主要是针对个体工商户或灵活就业人员所设立的。这类人员可以按照个人意愿以灵活就业的形式缴纳养老和医疗保险。与职工社保不同,灵活就业社保的费用全部由个人承担,因此负担相对较重。然而,灵活就业社保的缴纳者可以享受与职工社保同等的养老和医疗保险待遇。
据新社通app数据显示,乐山灵活就业人员养老缴费基数2024-2025年最新标准如下:
养老保险最低缴费基数为:4511元;
个人缴费比例:20%,个人缴费金额:902.2元;
(注:本文数据仅供参考,具体以当地缴费标准为准)
乐山社保缴费多少钱?下表是2024-2025年乐山社保费用明细参考,根据新社通app-社保缴费查询工具提供的最新数据如下:

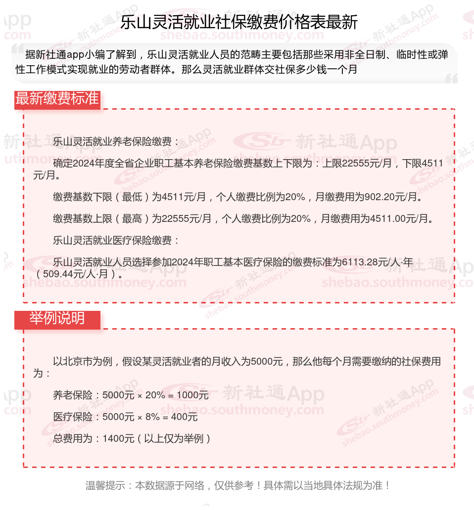
乐山灵活就业养老保险缴费:
确定2024年度全省企业职工基本养老保险缴费基数上下限为:上限22555元/月,下限4511元/月。
缴费基数下限(最低)为4511元/月,个人缴费比例为20%,月缴费用为902.20元/月。
缴费基数上限(最高)为22555元/月,个人缴费比例为20%,月缴费用为4511.00元/月。
乐山灵活就业医疗保险缴费:
乐山灵活就业人员选择参加2024年职工基本医疗保险的缴费标准为6113.28元/人·年(509.44元/人·月)。
灵活就业者每个月需要缴纳的社保费用主要取决于当地的月平均工资以及所选择的社保项目。一般来说,灵活就业者可以选择参加养老保险和医疗保险。灵活就业者在参加养老保险时,需要按照在岗职工月平均工资的20%缴纳基本养老保险费。例如,如果当地的月平均工资为5000元,那么灵活就业者每个月需要缴纳1000元(5000元*20%)作为养老保险费用。医保一般是按当地上年度月平均工资的4.2%缴纳基本医疗保险费。以月平均工资5000元为例,灵活就业者每个月需要缴纳210元(5000元*4.2%)作为医疗保险费用。
温馨提示:本数据仅供参考!仅供参考和学习交流之用,不对您构成任何决策建议。具体需以当地有关法规为准!
退休工资
退休金
退休工资
灵活养老金
个人养老金
社保缴纳
退休金
退休工资计算
领取养老金
退休金