据新社通app数据显示,常德灵活就业养老保险缴费基数2024-2025年最新标准如下:
2025年常德城镇职工社会保险缴费基数用人单位及其职工(包括有雇工的个体工商户及其雇工)分别按2024年度全口径省平的60%(4027元/月)和300%(20133元/月)核定缴费基数的下限和上限执行。
个人缴费比例:20%;
(注:本文数据仅供参考,具体以当地缴费标准为准)
常德灵活就业自己交社保一个月要交多少钱?根据新社通app-社保缴费查询工具提供的最新数据如下:

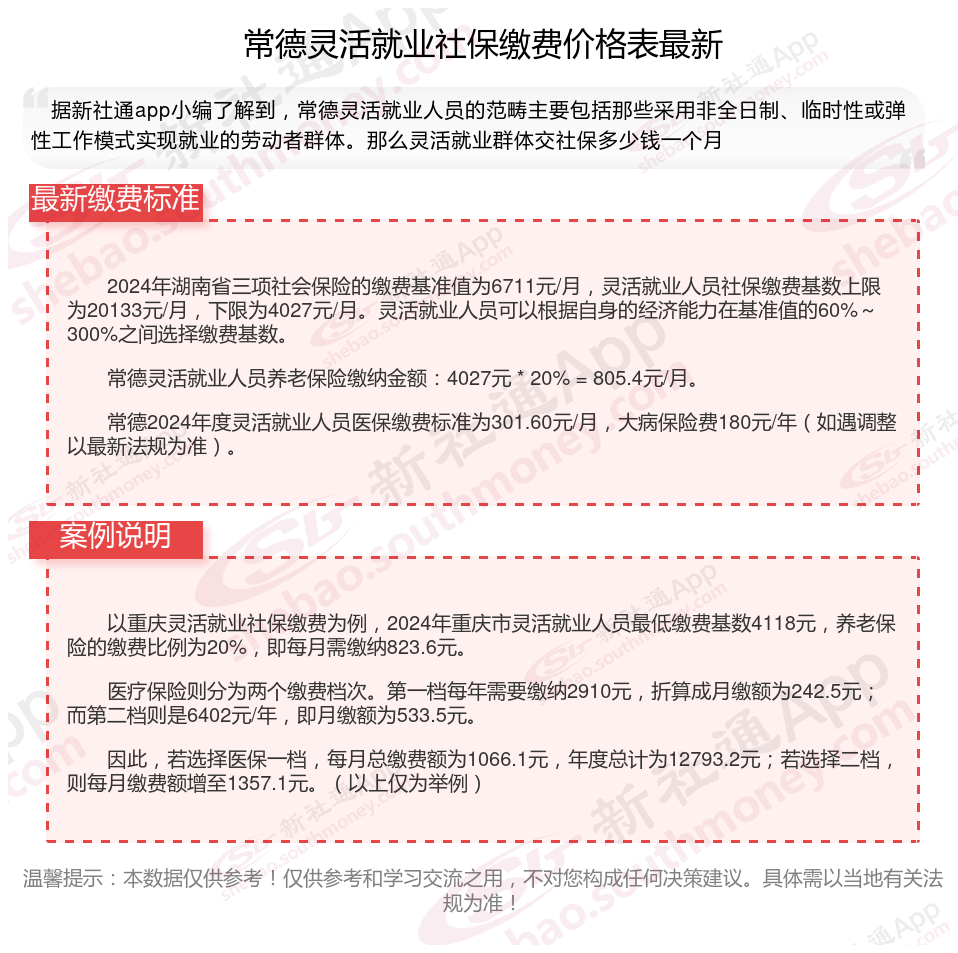
2024年湖南省三项社会保险的缴费基准值为6711元/月,灵活就业人员社保缴费基数上限为20133元/月,下限为4027元/月。灵活就业人员可以根据自身的经济能力在基准值的60%~300%之间选择缴费基数。
常德灵活就业人员养老保险缴纳金额:4027元*20%=805.4元/月。
常德2024年度灵活就业人员医保缴费标准为301.60元/月,大病保险费180元/年(如遇调整以最新法规为准)。
(备注:数据仅供参考,具体以当地有关法规为准)
社保缴纳
退休金
社保缴纳
退休工资
交养老金
社保缴纳
退休金
灵活养老金
退休金
养老金