退休人员退休金计算方法:
退休金的计算公式主要包括三个部分:基础养老金、个人账户养老金和过渡性养老金(如有)。
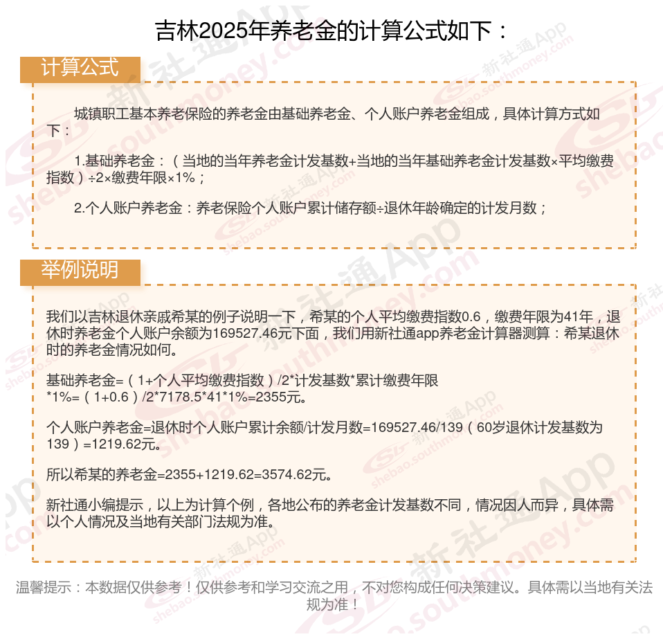
基本养老金=(全省上年度月平均工资+本人指数化月平均工资)/2×缴费年限×1%。
个人账户养老金的计算公式为:个人账户储存额÷预计领取月数。个人账户储存额是缴纳养老保险期间个人缴纳部分所形成的积累,而预计领取月数则根据退休年龄和平均寿命等因素确定12。

没有交过一分钱社保,老了怎么办,能领养老金吗?
一分钱不交,60岁是不能领养老金的。为什么呢?因为按照法规,参加基本养老保险的个人,得达到法定退休年龄时累计缴费满十五年,才能按月领取基本养老金。这可是硬杠杠,谁也不能例外!
当然啦,有些人可能会说:“我之前没交过养老保险,但我现在想交了,来得及吗?”这个问题嘛,得看你的具体情况。如果你现在离60岁还有好几年,那赶紧交起来,说不定还能赶在退休前交满十五年。但如果你已经快到60岁了,还没交过几年养老保险,那可能就得考虑其他方式了,比如一次性补缴或者转入新型农村社会养老保险、城镇居民社会养老保险等。
影响退休金数额的因素是多方面的,包括个人层面的缴费年限、缴费水平、退休年龄和个人账户积累;以及法规与社会经济层面的养老保险、社会平均工资、经济发展水平和物价与通货膨胀等。
退休金
退休金
社保缴纳
内蒙古通辽社保缴纳、退休金计算
泰安退休金
退休金
养老金测算
社保缴纳
退休金测算
退休工资