据新社通app数据显示,吴忠灵活就业养老保险缴费基数2024-2025年最新标准如下:
2025年度,全省职工基本养老保险缴费基数上限为全口径工资的300%,即22998元/月;下限为全口径工资的60%,即5070元/月。
个人缴费比例:20%;
(注:本文数据仅供参考,具体以当地缴费标准为准)
吴忠社保缴费多少钱?下表是2024-2025年吴忠社保费用明细参考,根据新社通app-社保缴费查询工具提供的最新数据如下:

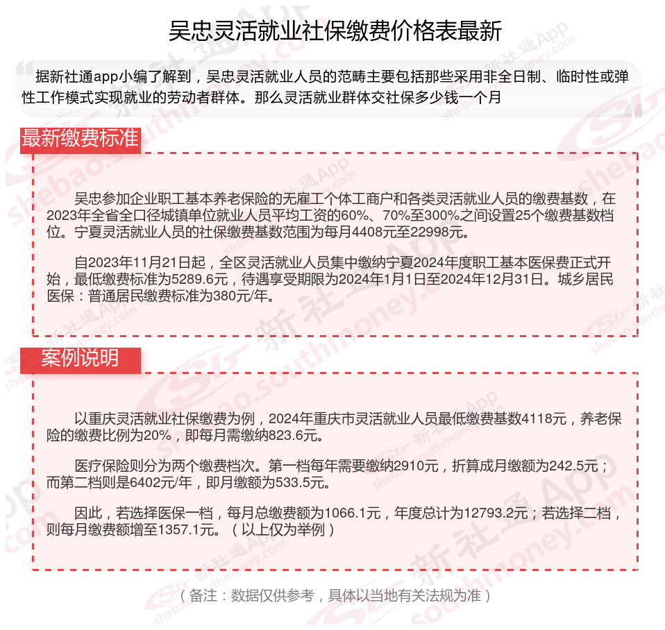
吴忠参加企业职工基本养老保险的无雇工个体工商户和各类灵活就业人员的缴费基数,在2023年全省全口径城镇单位就业人员平均工资的60%、70%至300%之间设置25个缴费基数档位。宁夏灵活就业人员的社保缴费基数范围为每月4408元至22998元。
自2023年11月21日起,全区灵活就业人员集中缴纳宁夏2024年度职工基本医保费正式开始,最低缴费标准为5289.6元,待遇享受期限为2024年1月1日至2024年12月31日。城乡居民医保:普通居民缴费标准为380元/年。
灵活就业人员缴纳的社保费用,通常是根据当地的社保缴费基数来计算。每个地区的缴费基数都不一样,以江苏为例,2024年灵活就业的最低缴费档次是10785.6元。
(备注:数据仅供参考,具体以当地有关法规为准)
退休金
退休金
养老金如何计算
退休金
退休金计算公式
退休金
退休金测算
退休工资
退休金
退休金