灵活就业社保:主要包括养老和医疗保险,不包括工伤、失业和生育保险。
据新社通app数据显示,2024-2025年辽宁辽阳灵活就业人员养老保险的缴费标准:
养老保险缴费基数的下限为4273元;养老保险缴费比例为20%。
(注:本文数据仅供参考,具体以当地缴费标准为准)
辽宁辽阳社保缴费多少钱?下表是2024-2025年辽宁辽阳社保费用明细参考,根据新社通app-社保缴费查询工具提供的最新数据如下:

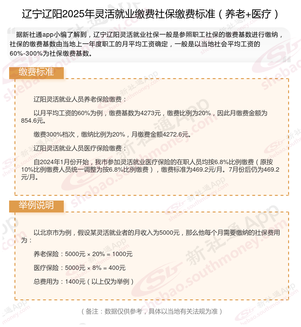
辽阳灵活就业人员养老保险缴费:
以月平均工资的60%为例,缴费基数为4273元,缴费比例为20%,因此月缴费金额为854.6元。
缴费300%档次,缴纳比例为20%,月缴费金额4272.6元。
辽阳灵活就业人员医疗保险缴费:
自2024年1月份开始,我市参加灵活就业医疗保险的在职人员均按6.8%比例缴费(原按10%比例缴费人员统一调整为按6.8%比例缴费),缴费标准为469.2元/月。7月份后仍为469.2元/月。
灵活就业人员的社保缴费基数通常是根据当地职工平均工资的一定比例来计算的,一般会在40%至100%之间,具体比例可能因地区而异。例如,有些地方可能会要求以当地上年度在岗职工月平均工资为缴费基数。确定缴费基数之后,灵活就业人员需要按照一定的缴费比例来缴纳社保费用。养老保险缴费比例通常为20%,其中8%的部分会进入个人账户,而剩下的12%则会进入社会统筹基金。如果灵活就业人员的上年度月平均工资低于统筹地区上年度全口径城镇单位就业人员平均工资的60%,那么他们的缴费基数将按照60%来计算。相反,如果月平均工资超过统筹地区上年度全口径城镇单位就业人员平均工资的300%,那么缴费基数将按照300%来计算。
温馨提示:本数据仅供参考!具体需以当地有关法规为准!
退休工资
退休工资
退休金计算方法
退休金
社保退休工资计算方法
社保缴纳
退休金计算公式
退休金
退休金
退休金