灵活就业社保:缴费基数为上年全省在岗职工月平均工资的60%-300%,养老保险缴费比例为20%,医疗保险缴费比例为当地上年度城镇在岗职工月平均工资的80%的4.2%或8%。
那么,社保个人缴费需要多少钱一个月呢?根据新社通app-社保缴费查询工具提供的2025社保缴费标准详情数据:

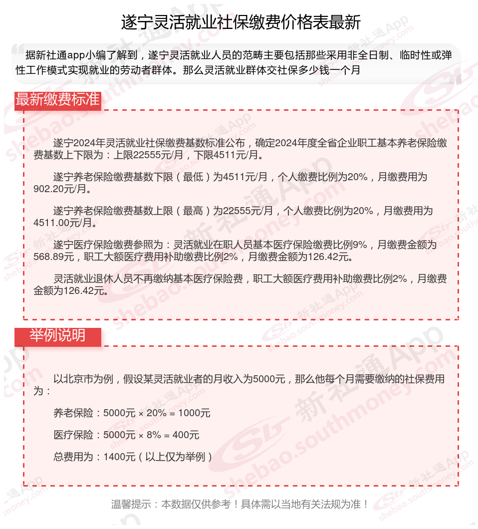
据新社通app数据显示,遂宁灵活就业养老保险缴费基数2024-2025年最新标准如下:
最低缴费基数:4511元;
个人缴费比例:20%;
(注:本文数据仅供参考,具体以当地缴费标准为准)
领取养老金
退休金
退休金
退休金
社保缴纳
资阳退休金
退休工资计算方法
退休工资计算
退休金
退休金如何计算