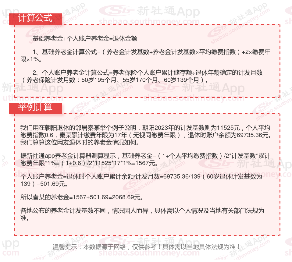
朝阳退休人员的养老金=个人账户养老金+基础养老金
基础养老金=养老金计发基数×(1+本人月平均缴费指数)÷2×累计缴费年限×1%
个人账户养老金=退休时个人账户累计余额/计发月数

养老金调整方法
挂钩调整:多缴多得,鼓励长缴。养老金的上涨幅度,还会根据个人的缴费年限和养老金基数计算。缴费年限越长、缴费基数越高,涨幅就越大。这一机制,既能激励在职人员多缴长缴,也体现了“多劳多得”的公平原则。比如工龄30年的退休人员,在河北的挂钩调整中,每多缴一年能多涨1元。
定额调整:基本公平,让每个退休人员都能感受到的平等关怀。
倾斜调整
倾斜调整主要针对特殊群体,如高龄退休人员以及曾经在艰苦边远地区工作过的退休人员。
高龄倾斜:高龄退休人员由于在生活中需要更多的医疗和护理支出,因此在养老金调整中对他们的倾斜更为明显。例如,某地养老金调整方案中,年满70周岁至不满80周岁的退休人员每人每月增加一定金额,如30元;年满80周岁及以上的退休人员每人每月增加更多金额,如35元。
艰苦边远地区倾斜:对于在艰苦边远地区工作的退休人员,也会给予一定的倾斜补助。补助金额根据地区类别的不同而有所差异。
温馨提示:本数据源于网络,仅供参考!具体需以当地具体法规为准!
退休工资
养老金计算公式
退休金
退休工资计算
广东揭阳退休金计算
灵活养老金
退休金
退休金
贺州养老金
缴纳社保比例