据新社通app数据显示,2024-2025年浙江台州灵活就业人员养老保险的缴费标准:
养老保险缴费基数的下限为4462元;养老保险缴费比例为20%。
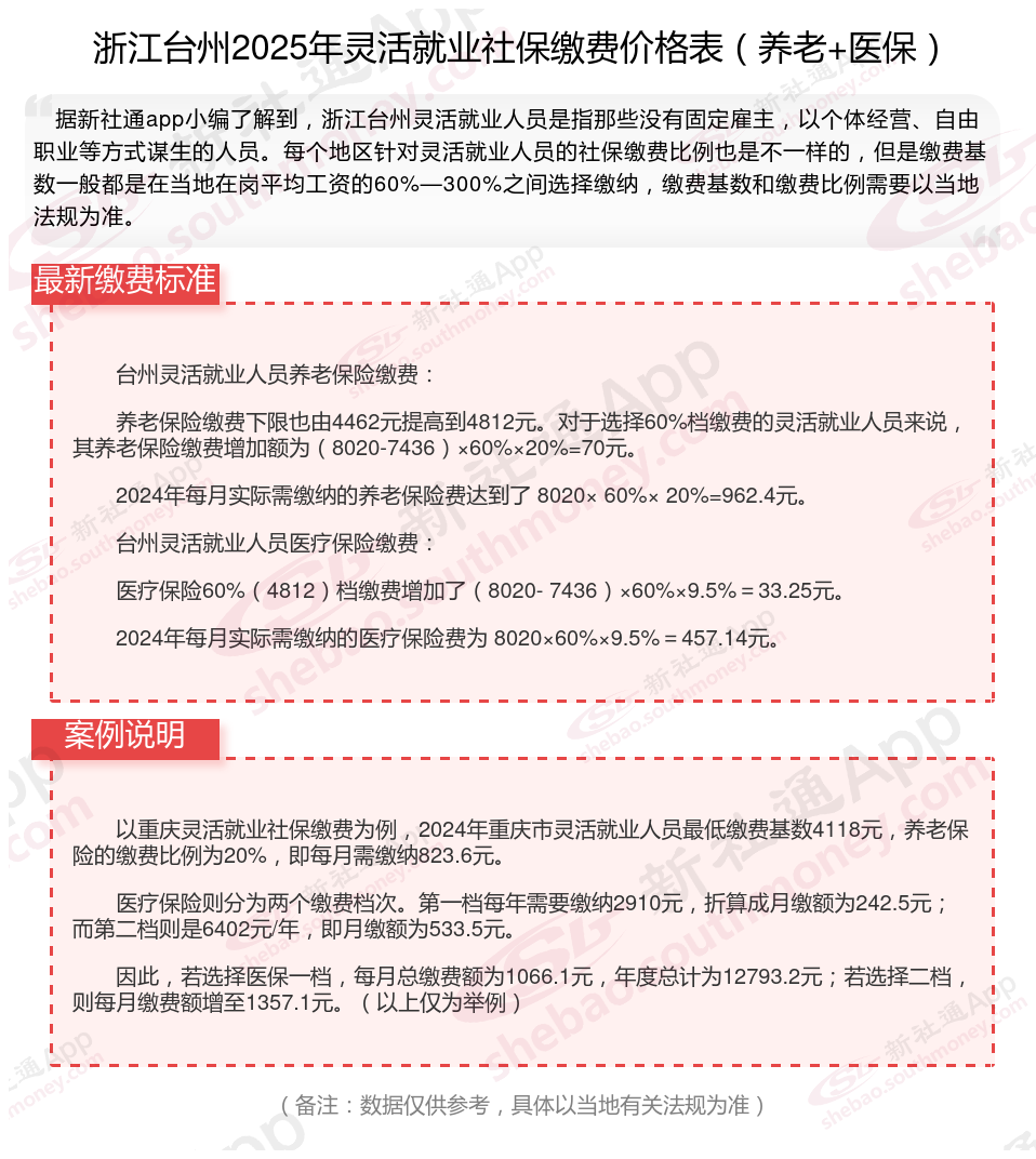
(注:本文数据仅供参考,具体以当地缴费标准为准)
打工人社保一个月多少钱?根据新社通app-社保缴费查询工具提供的2025社保缴费标准详情数据如下:

养老保险要交多少年才能领钱?
社保交满15年并且达到法定退休年龄可以领取退休金。根据《中华人民共和国社会保险法》第十六条参加基本养老保险的个人,达到法定退休年龄时累计缴费满十五年的,按月领取基本养老金。
参加基本养老保险的个人,达到法定退休年龄时累计缴费不足十五年的,可以缴费至满十五年,按月领取基本养老金;也可以转入新型农村社会养老保险或者城镇居民社会养老保险,按照法规享受相应的养老保险待遇。
法定的退休年龄为女性55周岁,男性60周岁,社保养老金即是按照这两个年龄段进行领取。
温馨提示:本数据源于网络,仅供参考!具体需以当地具体法规为准!
养老金如何计算
社保缴纳
退休金
退休金
退休金
退休金计算公式
养老金怎么计算
养老金计算
养老保险基数
个人养老金