灵活就业社保只能缴纳养老保险和医疗保险。
据新社通app数据显示,拉萨灵活就业养老保险缴费基数2024-2025年最新标准如下:
2025年度,全省职工基本养老保险缴费基数上限为全口径工资的300%,即34638元/月;下限为全口径工资的60%,即6927.6元/月。
个人缴费比例:20%;
(注:本文数据仅供参考,具体以当地缴费标准为准)
拉萨社保缴费多少钱?下表是2024-2025年拉萨社保费用明细参考,根据新社通app-社保缴费查询工具提供的最新数据如下:

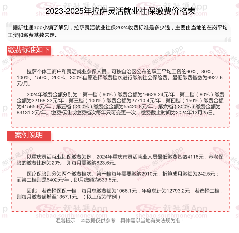
拉萨个体工商户和灵活就业参保人员,可按自治区公布的职工平均工资的60%、80%、100%、150%、200%、300%自愿选择缴费档次进行缴纳社会保险费。最低缴费基数为6927.6元/月。
2024年缴费金额分别为:第一档(60%)缴费金额为16626.24元/年,第二档(80%)缴费金额为22168.32元/年,第三档(100%)缴费金额为27710.4元/年,第四档(150%)缴费金额为41565.6元/年,第五档(200%)缴费金金额为55420.8元/年,第六档(300%)缴费金额为83131.2元/年。缴费标准或缴费档次每年只可变更一次,缴费截止时间为2024年12月25日。
灵活就业社保:就是自己交社保,缴费基数一般是社平工资的60%到300%。根据自己的预算选档次交就行,缴费比例一般为20%,费用全部自己出。
温馨提示:本数据仅供参考!具体需以当地有关法规为准!
退休金
退休金
社保缴纳
交养老金
退休金
29年退休金
退休金
社保缴纳
社保缴纳
陕西西安