灵活就业社保的缴费主体是灵活就业者本人,他们需要自行承担全部的社保费用。
那么,社保自由职业者缴费需要多少钱一个月呢?根据新社通app-社保缴费查询工具提供的2025社保缴费标准详情数据:

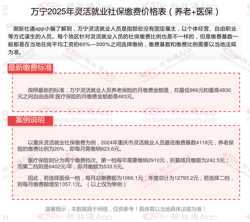
据新社通app数据显示,万宁灵活就业人员养老缴费基数2024-2025年最新标准如下:
养老保险最低缴费基数为:4830元;
个人缴费比例:20%,个人缴费金额:966元;
(注:本文数据仅供参考,具体以当地缴费标准为准)
退休金
退休金
退休金
退休工资计算
退休金
退休金
社保缴纳
退休金
社保缴纳
养老退休金计算