社保个人交需要多少钱一个月?根据新社通app-社保缴费查询工具提供的2025社保缴费标准详情数据如下:

灵活就业社保的缴费比例全部由个人承担,养老保险的缴费比例为20%。此外,灵活就业人员的缴费基数可以选择当地上年度在岗职工平均工资的60%-300%之间的任意比例。
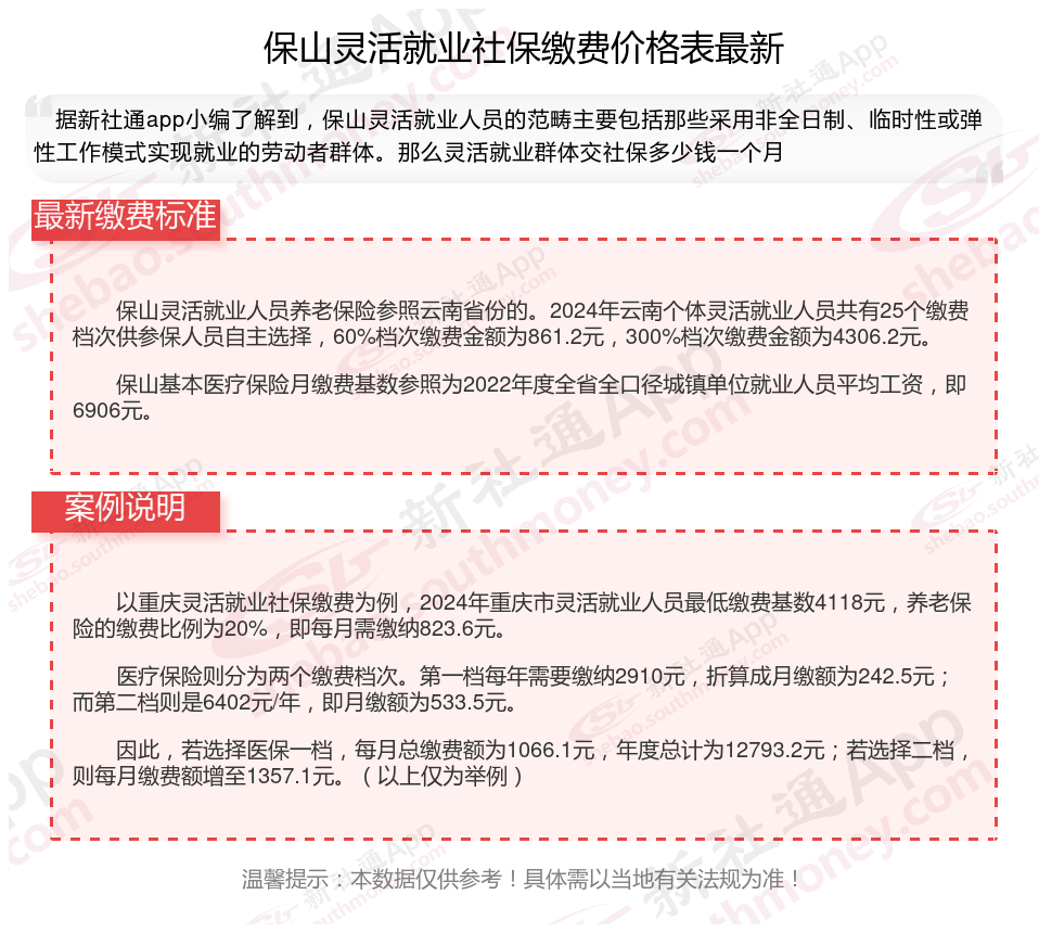
据新社通app数据显示,2024-2025年保山灵活就业人员养老保险的缴费标准是根据缴费基数来确定的:
个人养老保险缴费比例为20%,缴费基数的下限为4306.2元。
(注:本文数据仅供参考,具体以当地缴费标准为准)
个人养老金
退休金
养老金计算
个人养老金
衡水养老金计算公式
退休金
社保缴纳
退休金
社保缴纳
工龄25年退休金计算