据新社通app数据显示,茂名灵活就业养老保险缴费基数2024-2025年最新标准如下:
最低缴费基数:4190元;
个人缴费比例:20%;
(注:本文数据仅供参考,具体以当地缴费标准为准)
茂名社保缴费多少钱?下表是2024-2025年茂名社保费用明细参考,根据新社通app-社保缴费查询工具提供的最新数据如下:

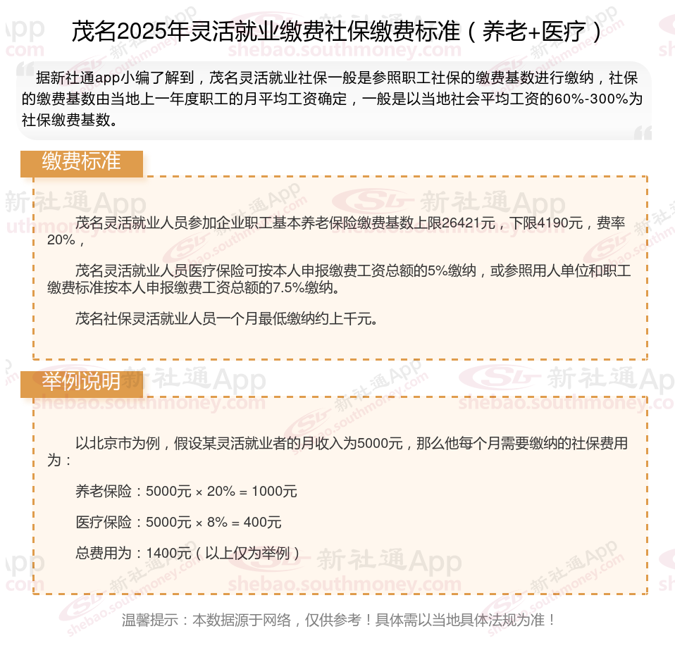
茂名灵活就业人员参加企业职工基本养老保险缴费基数上限26421元,下限4190元,费率20%,
茂名灵活就业人员医疗保险可按本人申报缴费工资总额的5%缴纳,或参照用人单位和职工缴费标准按本人申报缴费工资总额的7.5%缴纳。
茂名社保灵活就业人员一个月最低缴纳约上千元。
》如何了解自己的社保缴纳明细吗?点击新社通app社保计算器,帮您计算!
新社通app数据所得,数据仅供参考。
灵活就业社保的缴费基数通常为60%-300%,供个人选择,个人需要缴纳全部的金额。
养老金
养老金计算方式
退休工资
退休工资计算公式
养老保险
退休金如何计算
社保缴纳
养老金计算
养老金
退休金