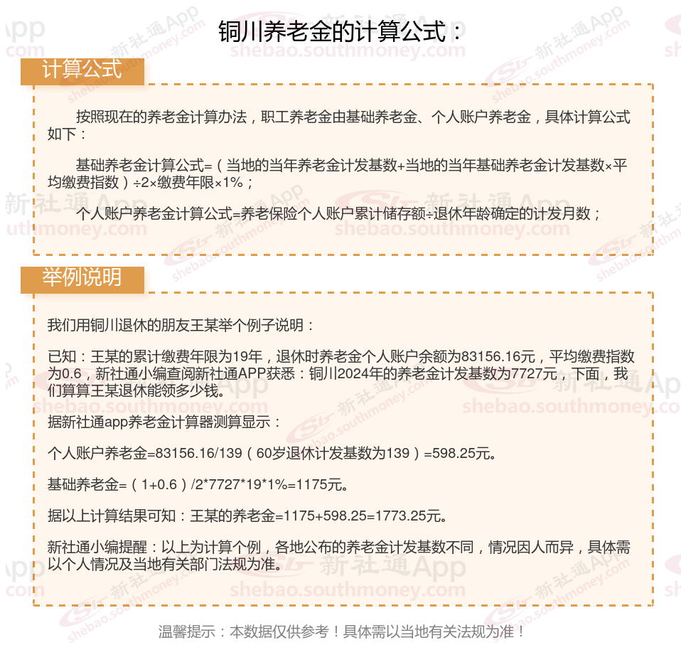
铜川退休人员的养老金=个人账户养老金+基础养老金
基础养老金=养老金计发基数×(1+本人月平均缴费指数)÷2×累计缴费年限×1%
个人账户养老金=退休时个人账户累计余额/计发月数

公司买社保和个人买社保的区别
险种不一样:
社保就是社会保险,是一种为丧失劳动能力、暂时失去劳动岗位或因健康原因造成损失的人口提供收入或补偿的一种社会和经济体系。社会保险的主要项目包括养老保险、医疗保险、失业保险、工伤保险、生育保险。
灵活就业社保可能只包括养老保险、医疗保险等基本险种。
社保缴费基数不同:职工社保的缴费基数为用人单位的职工工资和职工个人工资,缴费基数除了法定的上下线以外,不能选择缴费基数,要根据工资多少来缴纳。而灵活就业人员参保的基数是可以根据档次来进行选择的,每个省都不一样,且选择性很大,就基本养老保险而言,有的有五个档,有的有七个档,有的有十个档,而基本医疗保险有的分一档,有的分二档,有的分一档,二档,有的可以一次性缴纳的。
社保费用的承担主体不同:灵活就业人员社保费用全部由个人承担,企业员工社保费用由单位和个人根据要求的比例共同承担。
温馨提示:本数据仅供参考!具体需以当地有关法规为准!
20年退休金
退休工资
退休金
退休工资计算
退休金
退休金
退休金
社保缴纳
社保缴纳
退休养老金