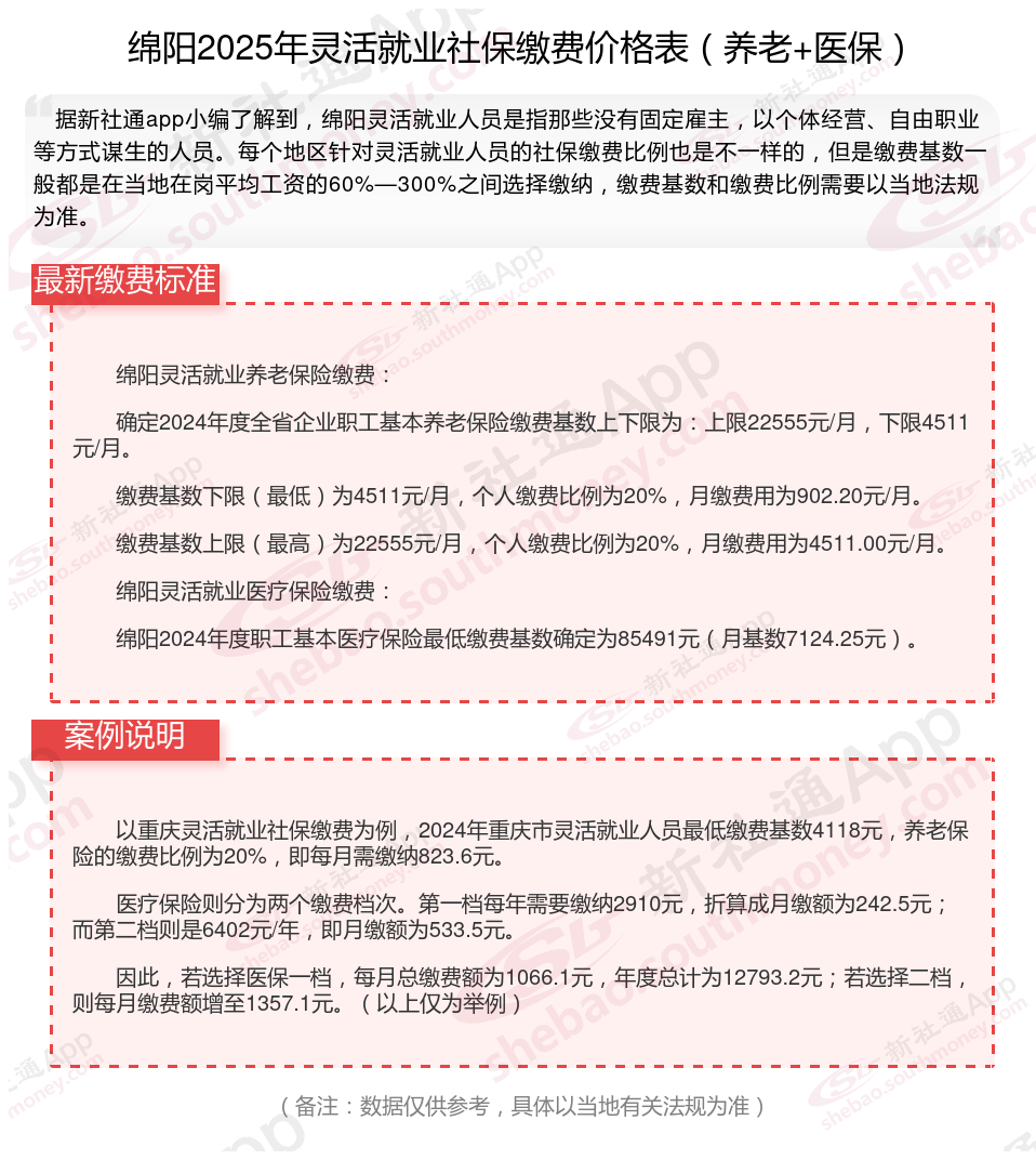
据新社通app数据显示,绵阳灵活就业养老保险的缴费基数为:4511元。灵活就业人员参保缴费的比例为个人20%。
另外,需要注意的是,这些缴费标准可能会随着时间和方案的变化而调整。建议查阅相关消息或咨询当地社保部门。
(注:本文数据仅供参考,具体以当地缴费标准为准)
打工人交社保一个月多少钱?根据新社通app-社保缴费查询工具提供的2025社保缴费标准详情数据如下:

灵活就业社保通常允许灵活就业者在一定范围内自主选择,以适应他们不同的经济状况和需求。
温馨提示:本数据仅供参考!具体需以当地有关法规为准!
社保缴纳
养老保险养老金计算
退休金
泉州养老金计算公式
社保缴纳
23年退休金
退休工资
灵活养老金
社保缴纳
个人养老金