灵活就业人员仅需投保养老保险及医疗保险,部分地区可能允许加入失业保险。
据新社通app数据显示,日照灵活就业养老保险缴费基数2024-2025年最新标准如下:
最低缴费基数:4416元;
个人缴费比例:20%;
(注:本文数据仅供参考,具体以当地缴费标准为准)
日照社保缴费多少钱?下表是2024-2025年日照社保费用明细参考,根据新社通app-社保缴费查询工具提供的最新数据如下:

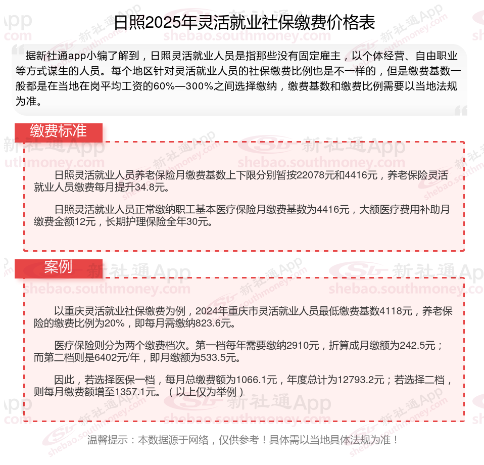
日照灵活就业人员养老保险月缴费基数上下限分别暂按22078元和4416元,养老保险灵活就业人员缴费每月提升34.8元。
日照灵活就业人员正常缴纳职工基本医疗保险月缴费基数为4416元,大额医疗费用补助月缴费金额12元,长期护理保险全年30元。
无雇工的个体工商户、未在用人单位参加养老保险的非全日制从业人员和其他灵活就业人员等以个人身份参加养老保险的人员,可在缴费基数上下限之间选择适当的缴费基数缴费,缴费比例为20%。
计算公式:月缴费金额=(上年全口径工资÷12)×档次×20%
例如:四川某个人参保人员,选择60%档次缴费:则月缴费金额为(90220÷12)×60%×20%=902.2元;若选择300%档次缴费:则月缴费金额为(90220÷12)×300%×20%=4511元。
温馨提示:本数据仅供参考!具体需以当地有关法规为准!
个人养老金
养老金计算公式
退休金
退休金
35年退休金
退休金
退休金
个人养老金
丽水退休金计算
退休工资计算