退休金计算方式是怎样的?
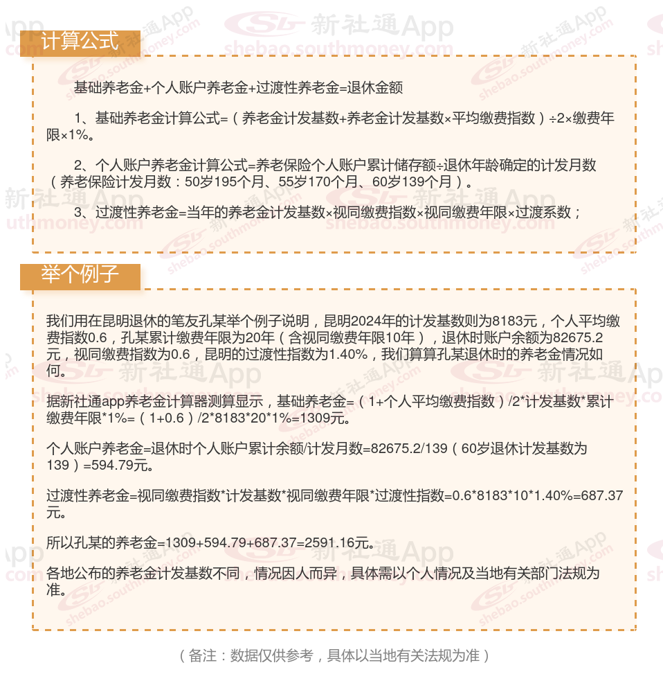
基础养老金=(当地上一年度的社会平均工资×社会平均工资平均缴费指数)÷2×缴费年限×1%。
个人账户养老金=职工个人账户储存额÷本人退休年龄相对应的计发月数。

养老金调整方法
挂钩调整主要与缴费年限和养老金水平挂钩。缴费年限越长,养老金增加幅度越高。例如,山东、江苏等地法规,缴费年限更长的退休人员在调整中可以获得更高的金额。
定额调整:基本公平,让每个退休人员都能感受到的平等关怀。
倾斜调整:“暖心福利”对于一些特殊群体,比如高龄老人、艰苦地区的退休人员,法规会给予更多关照,就像给寒冷的冬天加一件棉衣。
温馨提示:本数据源于网络,仅供参考!具体需以当地具体法规为准!
灵活养老金
退休金如何计算
缴纳社保比例
个人养老金
灵活养老金
梧州退休金
退休金
退休金
退休金
退休金