据新社通app数据显示,呼伦贝尔灵活就业养老保险缴费基数2024-2025年最新标准如下:
2025年呼伦贝尔城镇职工社会保险缴费基数用人单位及其职工(包括有雇工的个体工商户及其雇工)分别按2024年度全口径省平的60%(4863元/月)和300%(24315元/月)核定缴费基数的下限和上限执行。
个人缴费比例:20%;
(注:本文数据仅供参考,具体以当地缴费标准为准)
呼伦贝尔灵活就业自己交社保一个月要交多少钱?根据新社通app-社保缴费查询工具提供的最新数据如下:

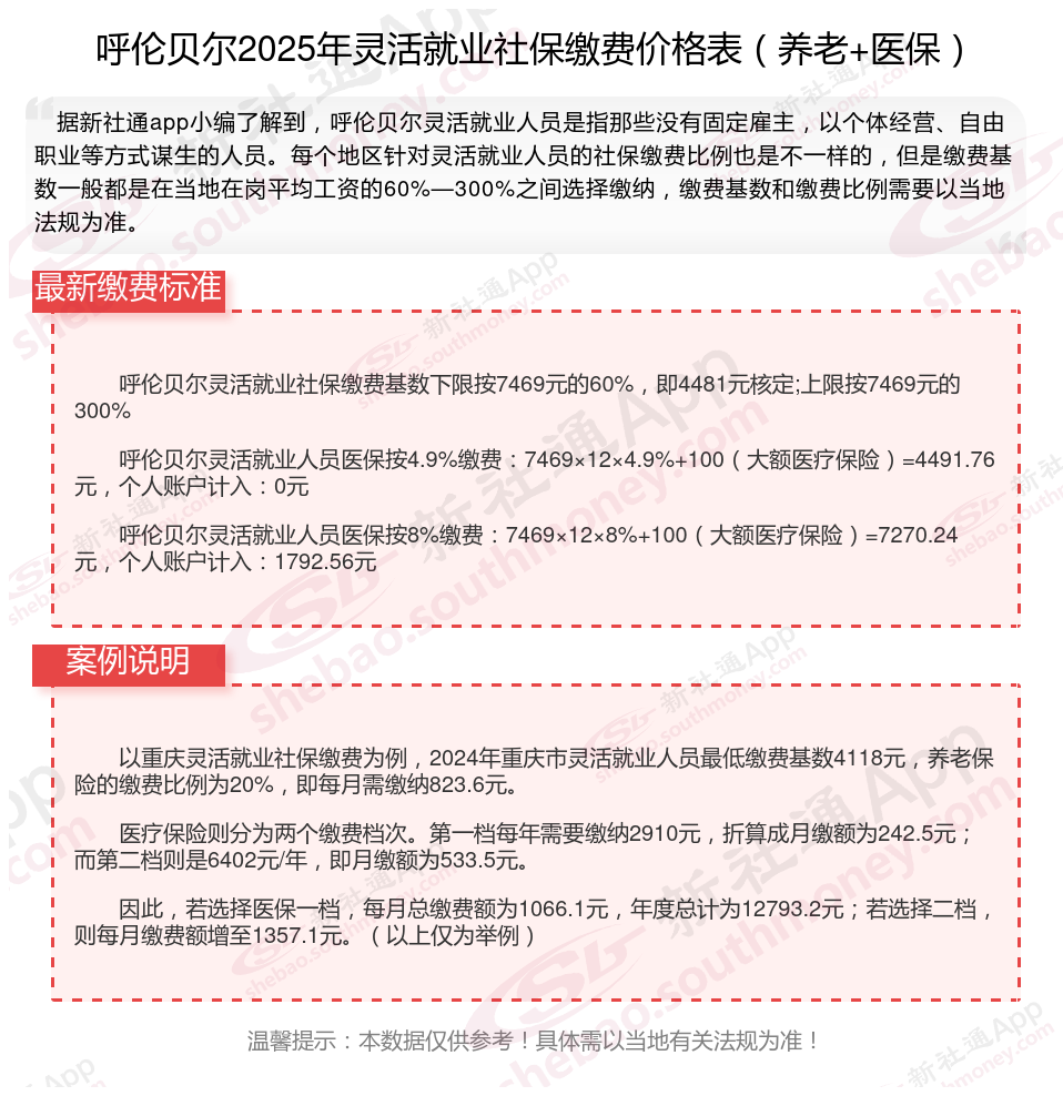
呼伦贝尔灵活就业社保缴费基数下限按7469元的60%,即4481元核定;上限按7469元的300%
呼伦贝尔灵活就业人员医保按4.9%缴费:7469×12×4.9%+100(大额医疗保险)=4491.76元,个人账户计入:0元
呼伦贝尔灵活就业人员医保按8%缴费:7469×12×8%+100(大额医疗保险)=7270.24元,个人账户计入:1792.56元
温馨提示:本数据源于网络,仅供参考!具体需以当地具体法规为准!
退休工资计算
退休金
退休工资
灵活养老金
退休金
退休金如何计算
退休金
缴纳社保比例
社保退休工资计算方法
社保缴纳