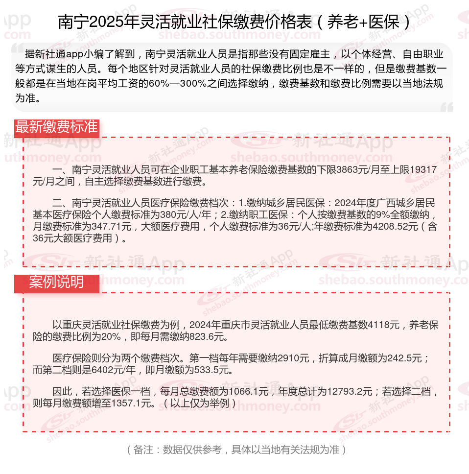
灵活就业社保成为很多自由职业者和打工人空窗期的最佳选择。那具体缴费是多少呢?
据新社通app数据显示,2024-2025年南宁灵活就业人员养老保险的缴费标准:
养老保险缴费基数的下限为4053.6元;养老保险缴费比例为20%。
(注:本文数据仅供参考,具体以当地缴费标准为准)
灵活就业者交社保一个月多少钱?2025社保缴费标准,根据新社通app-社保缴费查询工具提供的2025社保缴费标准详情数据如下:

灵活就业人员基本养老保险:灵活就业人员养老保险缴费由个人承担缴纳单位和个人部分,按月缴费,缴费比例和缴费基数有确定要求;按照有关要求,灵活就业人员不得以事后追补缴费的方式增加灵活就业期间的缴费年限。灵活就业人员其他就业时段的补缴方法要求执行。
社保需要缴纳多少年,才能领取退休待遇?
社保缴费的年限长短,对养老保险的影响那可是首当其冲。
首先,15年可是养老保险缴费的一道“底线”,是法定的最低年限要求。养老保险大家庭里主要有城镇职工养老保险和城乡居民养老保险这两大“成员”。
依据《中华人民共和国社会保险法》,参加基本养老保险的个人,达到法定退休年龄时累计缴费满十五年的,按月领取基本养老金。这里面还有些细微差别,职工养老是参保人达到法定退休年龄便可领取养老金,而居民养老则要求参保人年满60周岁才具备领取资格。
再者,养老保险一直遵循着“多缴多得”这项铁打的原则,缴费水平越高,缴费年限越长,将来个人领取的养老金就如同“滚雪球”一般,越积越多。
温馨提示:本数据仅供参考!具体需以当地有关法规为准!
交养老金
养老金计算
退休金
退休金
退休养老金怎么算
退休工资计算
社保缴纳
退休工资
工龄29年退休金计算
养老金