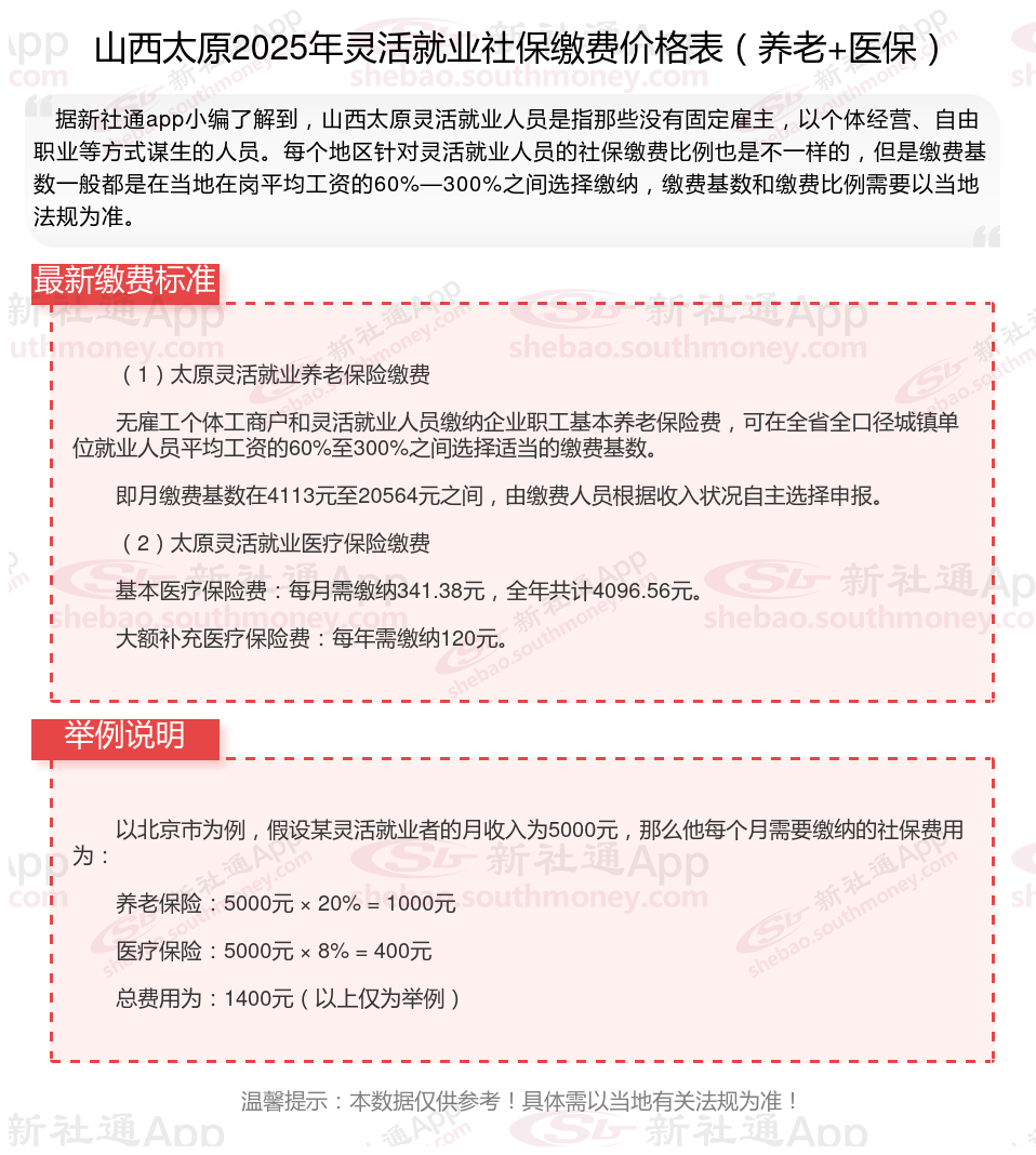
据新社通app数据显示,山西太原灵活就业养老保险缴费基数2024-2025年最新标准如下:
2025年度,全省职工基本养老保险缴费基数上限为全口径工资的300%,即20564元/月;下限为全口径工资的60%,即4113元/月。
个人缴费比例:20%;
(注:本文数据仅供参考,具体以当地缴费标准为准)
自由职业交社保一个月多少钱?根据新社通app-社保缴费查询工具提供的2025社保缴费标准详情数据如下:

灵活就业者需要根据自己的实际情况和需求来选择适合自己的社保方案。
温馨提示:本数据仅供参考!具体需以当地有关法规为准!
退休金如何计算
退休金
退休金计算器
退休金
社保缴纳
退休金
养老保险
养老保险
交养老金
西藏拉萨养老金