2025退休人员退休金计算方法:
退休金主要由基础养老金、个人账户养老金两个部分构成。
基础养老金=(退休时当地上一年度在岗职工月平均工资+本人平均工资指数)÷2×缴费年限×1%。
个人账户养老金=退休时个人账户累计储存额÷退休年龄对应的计发月数。
过渡性养老金=(退休时上一年全省在岗职工月平均工资+本人指数化月平均缴费工资)÷2×1995年12月31日及以前未建立个人账户的累计缴费年限×1.3%(计算系数)。

怎样才能提高养老金?
关注自身健康,延长寿命:
养老金是终身制的,只要活着就会源源不断地发放。因此,关注自己的身心健康,尽可能延长寿命,能够领取更多养老金。
选择在经济发达的地区办理退休:
社会平均工资越高的地区,养老金待遇通常也会更高。
如果有多地参保的经历,并且想要在经济发达的城市享受更好的养老金待遇,需要在该城市累计缴费满10年以上。
增加缴费年限:缴费年限是影响养老金待遇的重要因素。尽量延长缴费年限,可以让你的养老金待遇更高。
提高个人缴费基数:
升职加薪:提高个人工资水平,可以直接增加养老保险的缴费基数。好好工作,抓住每一个可以升职加薪的机会。
增加额外收入:如果有条件,可以考虑兼职、创业等方式增加额外收入,进而提高缴费基数。
避免提前退休:
退休年龄也是影响养老金的一个因素。退休年龄越晚,缴费年限长的可能性就越大,同时计算个人账户养老金的计发月数也会越小,从而增加每月领取的养老金数额。
退休金的多少是综合多个要素得出的结果,这些要素涵盖了个人累计的工作年限(工龄)、当时的社会平均薪资水平、养老保险的个人及单位缴费比例、养老保险个人账户资金积累量、个人实际办理退休的年龄、历年的缴费档次和水平,以及是否受到养老金额外增发法规的影响等,这些因素共同确定了退休金的最终数额。
退休金
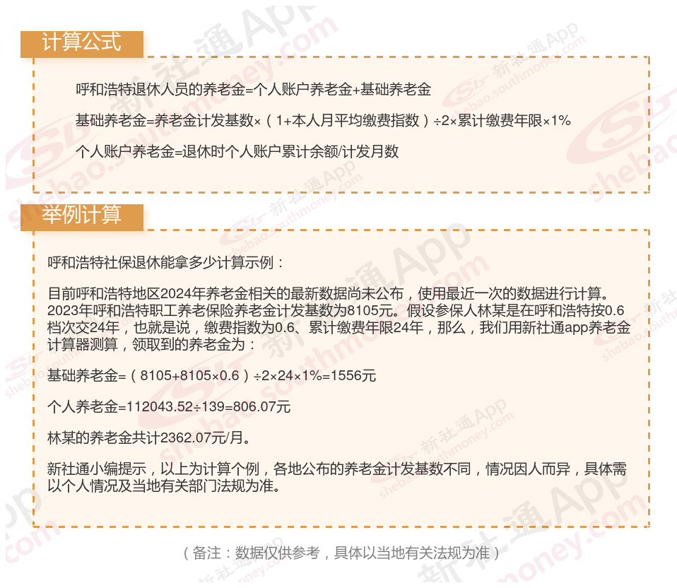
退休金计算公式
养老金
养老金
陕西西安退休工资
退休金
计算养老金
退休金
退休金
个人养老金