退休人员退休金2025计算方法:
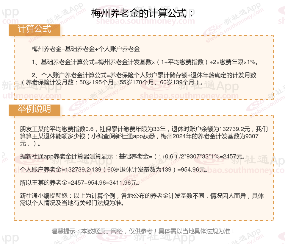
基本养老金计算公式为:(退休时上年度全市城镇单位就业人员月平均工资+本人指数化月平均缴费工资)÷2×缴费年限×1%。
个人账户养老金=个人账户储存额÷预计领取月数。

养老保险怎么买划算?
关于养老金怎么交最划算的问题,实际上取决于多个因素,包括个人的经济状况、年龄、健康状况、对未来养老需求的预期,以及所在地的社保方案等。以下是一些综合考虑这些因素后的看法:
选择合适的缴费档次:
城乡居民基本养老保险:
对于城乡居民,养老保险提供了从低到高多个缴费档次,如300元到6000元不等(具体档次根据地区方案有所不同)。
在个人经济条件允许的情况下,可以考虑选择较高档次进行缴纳,这将有助于将来的养老金收益最大化。
各地有关部门可能会有相应的缴费补贴方案,进一步提升养老金的收益。
城镇职工养老保险:
对于在职人员,通常由单位和个人共同缴纳养老保险费用。
单位缴纳部分计入基本养老保险统筹基金,个人缴纳部分则记入个人账户。
在选择缴费档次时,应考虑个人经济承受能力和未来养老需求。一般来说,缴费档次越高,未来领取的养老金也越多。
灵活就业养老保险:
对于灵活就业人员,可以根据自身情况选择合适的缴费基数和档次。
缴费金额较高,但相应的养老金回报也十分可观。
延长缴费年限:
基本养老保险的缴费期限越长,退休后领取的养老金就越高。因此,在经济条件允许的情况下,应尽可能延长缴费年限。
关注方案动态和地区差异
方案动态:各地有关部门可能会根据经济发展情况和人口老龄化趋势调整养老保险方案。因此,定期关注方案变化,以便及时调整缴费计划。
地区差异:
不同地区的养老金方案存在差异,包括基础养老金标准、有关部门补贴方案等。在选择缴费档次和地区时,应考虑这些差异对未来养老金待遇的影响。
综上所述,要使养老金缴纳最划算,需要根据个人实际情况和当地方案进行综合考虑和规划。同时,要关注方案变化和个人风险承受能力等因素的变化,以便及时调整缴费计划和投资方案。
(备注:数据仅供参考,具体以当地有关法规为准)
退休金计算
缴纳社保比例
鄂尔多斯退休金
福州退休金
社保缴纳
退休金
社保退休工资计算方法
缴纳社保比例
退休养老金
退休金