灵活就业人员没有个人和企业缴费部分了,全部是由个人缴费负担。不过对于灵活就业人员也有一定的照顾,比如多数地区养老保险缴费比例只有20%,比企业合计比例低4个百分点。
那么,个人社保,要交多少钱?根据新社通app-社保缴费查询工具提供的2025社保缴费标准详情数据:

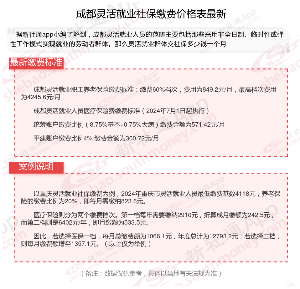
据新社通app数据显示,2024-2025年成都灵活就业人员养老保险的缴费标准是根据缴费基数来确定的:
个人养老保险缴费比例为20%,缴费基数的下限为4511元。
(注:本文数据仅供参考,具体以当地缴费标准为准)
社保如同一道坚实的后盾,为公民在生活的风雨中提供遮蔽,确保每个人都能在面对挑战时得到应有的支持与关怀,维护个人的基本生活需求,同时也为社会的和谐稳定贡献力量。关于社保的作用为:
养老保险:为养老提供保险,确保劳动者在退休后能获得基本生活保证。
工伤保险:工伤保险主要用于支付工伤医疗费用、生活护理费、伤残补助以及伤残津贴等,为因工作受伤的劳动者提供必要的经济支持。
失业保险:在失业期间提供一定的生活保险,帮助失业者度过难关。
生育保险:可以报销产前检查、计划生育手术和分娩手术的费用。而且,生育保险费是完全由单位承担的。
医疗保险:缴纳社会保险后,个人在就医治疗时,可以享受到医疗报销的待遇。这意味着,当个人因病需要治疗时,可以通过社保来报销一部分或全部的医疗费用,从而减轻经济负担。
退休金
南京个人退休金计算
退休金
浙江杭州退休工资
退休金
缴纳社保比例
个人养老金
社保缴纳
退休金计算方法
退休金