据新社通app数据显示,厦门灵活就业人员养老保险缴费基数2024-2025年最新标准如下:
缴费基数下限暂按不低于4212元/月执行。按照个人20%的缴费费率,个人养老保险缴费金额低于842.4元/月。
(注:本文数据仅供参考,具体以当地缴费标准为准)
厦门打工人社保缴纳金额怎么计算?根据新社通app-社保缴费查询工具提供的最新数据如下:

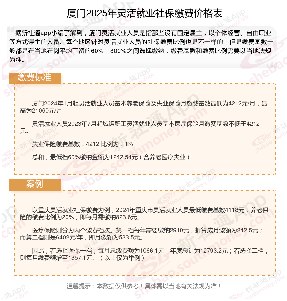
厦门2024年1月起灵活就业人员基本养老保险及失业保险月缴费基数最低为4212元/月,最高为21060元/月
灵活就业人员2023年7月起城镇职工灵活就业人员基本医疗保险月缴费基数不低于4212元。
失业保险缴费基数:4212比例为:1%
总和,最低档60%缴纳金额为1242.54元(含养老医疗失业)
温馨提示:本数据仅供参考!具体需以当地有关法规为准!
退休金
退休金
养老金计算
社保缴纳
养老保险
退休金
退休金计算方法
退休金
退休工资怎么计算
养老保险养老金计算