灵活就业人员:个人需承担全部社保费用。
那么,个体户社保,要交多少钱?根据新社通app-社保缴费查询工具提供的2025社保缴费标准详情数据:

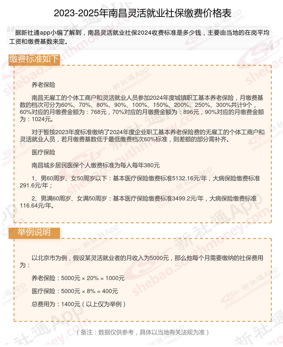
据新社通app数据显示,南昌灵活就业养老保险缴费基数2024-2025年最新标准如下:
2025年南昌城镇职工社会保险缴费基数用人单位及其职工(包括有雇工的个体工商户及其雇工)分别按2024年度全口径省平的60%(3839元/月)和300%(19191元/月)核定缴费基数的下限和上限执行。
个人缴费比例:20%;
(注:本文数据仅供参考,具体以当地缴费标准为准)
缴纳社保是为了保护公民在面临年老、疾病、工伤、失业、生育等情形时,能够依法从社会获得物质帮助的权利。具体来说,缴纳社保的作用主要体现在以下几个方面:
养老保险:目的是为了保护劳动者在退休后能够获得一定的经济来源,以维持其基本生活水平。缴费比例一般为个人缴纳8%,单位缴纳19%。需要至少累计缴纳15年才能在退休时领取基本养老金。
失业保险:单位交0.8%,个人0.2%。交满一年就可以领取,用来度过下一份工作确定前的过渡期。
生育保险:生育保险主要针对女性参保人员,在生育期间提供一定的经济补偿和医疗报销服务。这有助于减轻女性在生育过程中的经济压力,保护的生育权益。
医疗保险:就是指生病了医疗费用可以报销。由单位和职工共同缴费。累计缴纳医疗保险满一定年限(大部分城市为男25年、女20年),退休后不用再继续缴纳,也可以享受终身医疗保险待遇。
工伤保险:保护因工作原因受伤或患职业病的劳动者获得必要的经济补偿和医疗服务。由用人单位全额缴纳。
社保缴纳
养老金计算
养老金怎么计算
退休金计算
退休金
退休金
个人养老金
退休工资
退休养老金
社保退休工资计算方法