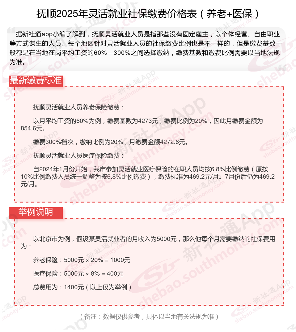
据新社通app数据显示,抚顺灵活就业人员养老保险缴费基数2024-2025年最新标准如下:
缴费基数下限暂按不低于4273元/月执行。按照个人20%的缴费费率,个人养老保险缴费金额低于854.6元/月。
(注:本文数据仅供参考,具体以当地缴费标准为准)
打工人交社保一个月多少钱?根据新社通app-社保缴费查询工具提供的2025社保缴费标准详情数据如下:

灵活就业人员参加养老保险费率一般为20%,其中12%进入社会统筹基金,8%计入个人账户,(8%计入个人账户),可选择社会平均工资的60%、100%、300%等各种档位作为缴费基数。
计算公式:
缴费金额=社会平均工资×档位×20%
计入个人账户=社会平均工资×档位×8%
(备注:数据仅供参考,具体以当地有关法规为准)
退休金
退休金计算
社保缴纳
退休金
退休金计算公式
养老金
西安退休金计算
社保缴纳
退休金
退休金