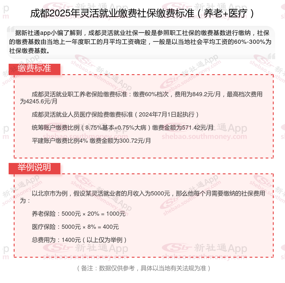
据新社通app数据显示,成都灵活就业养老保险缴费基数2024-2025年最新标准如下:
最低缴费基数:4511元;
个人缴费比例:20%;
(注:本文数据仅供参考,具体以当地缴费标准为准)
灵活就业人员交社保一个月多少钱?根据新社通app-社保缴费查询工具提供的2025社保缴费标准详情数据如下:

多数地区灵活就业人员养老保险缴费算法:上年度社会平均工资 × 缴费档次 × 20%(8%计入个人账户,12%计入社会统筹账户)缴费档次可以自主选择,各地区的档次划分有差异,一般包括60%、100%、300%等档位。
温馨提示:本数据仅供参考!具体需以当地有关法规为准!
退休工资怎么计算
退休金
工龄21年退休金计算
社保缴纳
退休金
怎么算养老金
社保缴纳
个人养老金
退休金计算方法
退休工资