灵活就业社保需要缴纳个人和单位两部分的金额。
那么,社保个体户缴费需要多少钱一个月呢?根据新社通app-社保缴费查询工具提供的2025社保缴费标准详情数据:

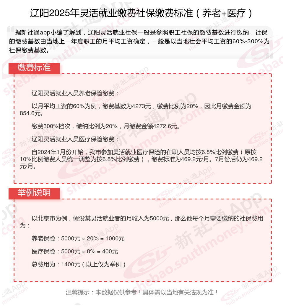
据新社通app数据显示,2024-2025年辽阳灵活就业人员养老保险的缴费标准是根据缴费基数来确定的:
个人养老保险缴费比例为20%,缴费基数的下限为4273元。
(注:本文数据仅供参考,具体以当地缴费标准为准)
社保缴纳
退休金
退休金计算方法
退休金
退休金
灵活养老金
退休金计算方法
退休金
退休金
退休金