据新社通app数据显示,丽水灵活就业人员养老保险缴费基数2024-2025年最新标准如下:
缴费基数下限暂按不低于4462元/月执行。按照个人20%的缴费费率,个人养老保险缴费金额低于892.4元/月。
(注:本文数据仅供参考,具体以当地缴费标准为准)
浙江灵活就业社保缴费标准一览?根据新社通app-社保缴费查询工具提供的最新数据如下:

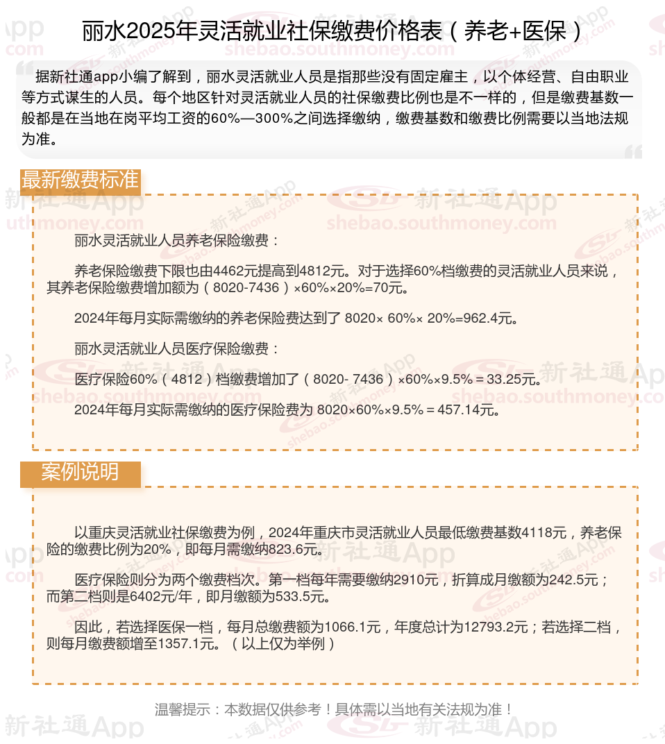
丽水灵活就业人员养老保险缴费:
养老保险缴费下限也由4462元提高到4812元。对于选择60%档缴费的灵活就业人员来说,其养老保险缴费增加额为(8020-7436)×60%×20%=70元。
2024年每月实际需缴纳的养老保险费达到了8020×60%×20%=962.4元。
丽水灵活就业人员医疗保险缴费:
医疗保险60%(4812)档缴费增加了(8020-7436)×60%×9.5%=33.25元。
2024年每月实际需缴纳的医疗保险费为8020×60%×9.5%=457.14元。
(备注:数据仅供参考,具体以当地有关法规为准)
退休金
社保缴纳
退休金计算方法
退休金
个人养老金
退休金怎么计算
退休金
退休金计算公式
社保缴纳
退休工资计算