灵活就业社保:灵活就业社保是由个人自愿缴纳的,缴费比例和缴费基数可以根据个人实际情况自行选择。灵活就业社保的缴费方式相对灵活,可以通过银行代扣、网上缴费等方式进行。
那么,自己社保,要交多少钱一个月?根据新社通app-社保缴费查询工具提供的2025社保缴费标准详情数据:

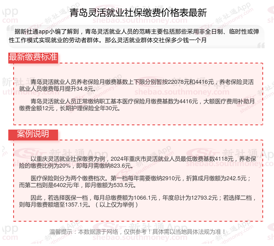
据新社通app数据显示,2024-2025年青岛灵活就业人员养老保险的缴费标准:
养老保险缴费基数的下限为4416元;养老保险缴费比例为20%。
(注:本文数据仅供参考,具体以当地缴费标准为准)
退休工资
退休金测算
退休金
领取养老金
退休工资
养老金
退休工资计算
社保缴纳
社保缴纳
养老金测算