多数地区灵活就业人员养老保险缴费算法:上年度社会平均工资×缴费档次×20%(8%计入个人账户,12%计入社会统筹账户)缴费档次可以自主选择,各地区的档次划分有差异,一般包括60%、100%、300%等档位。
那么,打工人社保,要交多少钱?根据新社通app-社保缴费查询工具提供的2025社保缴费标准详情数据:

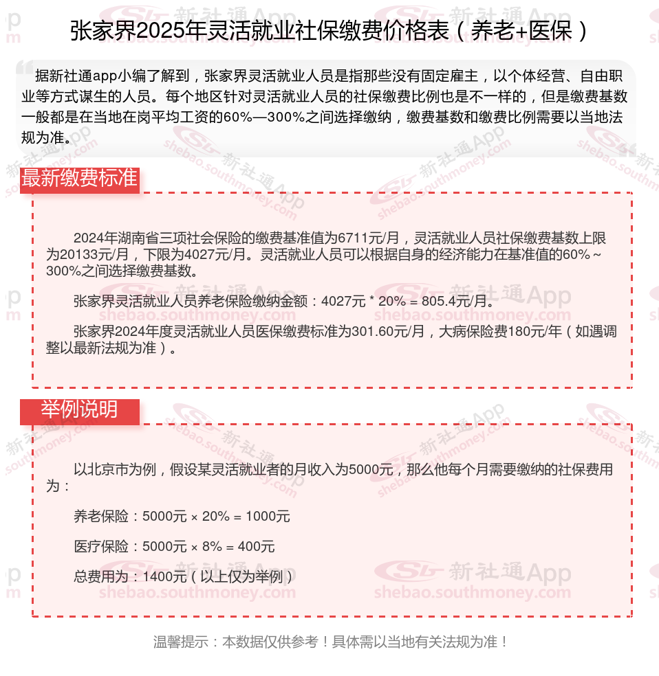
据新社通app数据显示,2024-2025年张家界灵活就业人员养老保险的缴费标准:
养老保险缴费基数的下限为4027元;养老保险缴费比例为20%。
(注:本文数据仅供参考,具体以当地缴费标准为准)
养老保险:为养老提供保险,确保劳动者在退休后能获得基本生活保证。
医疗保险:医疗保险可用于日常的医疗报销,减轻参保人员在就医过程中的经济负担。同时,医疗保险还提供老年的医保待遇服务,确保参保人员在老年时能够享受到必要的医疗保险。
工伤保险:职工因工作原因受到伤害或者患职业病,且经工伤认定的,享受工伤保险待遇;其中,经劳动能力鉴定丧失劳动能力的,享受伤残待遇。工伤职工符合领取基本养老金条件的,停发伤残津贴,享受基本养老保险待遇。基本养老保险待遇低于伤残津贴的,从工伤保险基金中补足差额。
失业保险:以在失业时获得失业保险金等补助。而失业保险这样的险种属于法规性保险,通常在商业保险公司是买不到的。
生育保险:提供生育保险,对于女性而言,缴纳社保后,在生育孩子的时候可以享受到生育津贴。这是对女性生育的一种保险和福利,有助于减轻家庭在生育方面的经济压力。
社保缴纳
社保缴纳
退休金
退休金
南昌退休金计算
退休金
退休工资计算公式
社保缴纳
养老金计算
养老保险