灵活就业社保是指那些未与用人单位签订正式劳动合同,采取弹性工时、弹性收入、非固定工作场所等灵活就业形式的劳动者所参加的社会保险。
据新社通app数据显示,淮北灵活就业养老保险缴费基数2024-2025年最新标准如下:
2025年淮北城镇职工社会保险缴费基数用人单位及其职工(包括有雇工的个体工商户及其雇工)分别按2024年度全口径省平的60%(4227元/月)和300%(21133元/月)核定缴费基数的下限和上限执行。
个人缴费比例:20%;
(注:本文数据仅供参考,具体以当地缴费标准为准)
淮北社保缴费多少钱?下表是2024-2025年淮北社保费用明细参考,根据新社通app-社保缴费查询工具提供的最新数据如下:

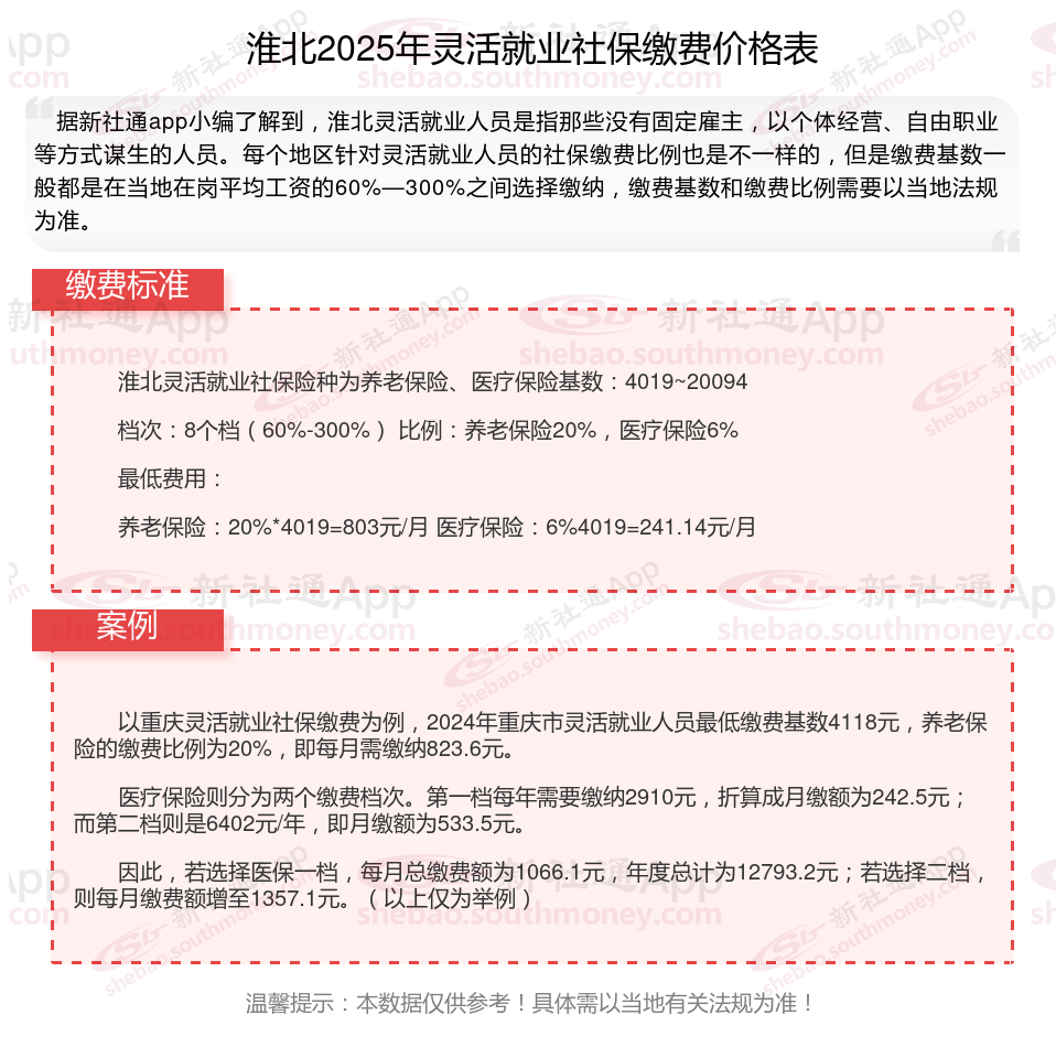
淮北灵活就业社保险种为养老保险、医疗保险基数:4019~20094
档次:8个档(60%-300%)比例:养老保险20%,医疗保险6%
最低费用:
养老保险:20%*4019=803元/月医疗保险:6%4019=241.14元/月
灵活就业人员的社保缴费比例是根据当地全口径城镇单位就业人员平均工资来确定的,灵活就业人员参加企业职工基本养老保险的缴费比例为20%,其中12%计入统筹账户,8%计入养老保险个人账户。从2024年1月开始,灵活就业人员还可以自愿选择参加工伤保险,具体缴费比例参照当地法规要求。
温馨提示:本数据仅供参考!具体需以当地有关法规为准!
云南昆明
退休金
退休金
养老退休金计算
退休金计算方法
退休金
社保缴纳
退休金
退休金
退休金