据新社通app数据显示,广州灵活就业养老保险缴费基数2024-2025年最新标准如下:
最低缴费基数:5284元;
个人缴费比例:20%;
(注:本文数据仅供参考,具体以当地缴费标准为准)
广州灵活就业者社保缴纳金额怎么计算?根据新社通app-社保缴费查询工具提供的最新数据如下:

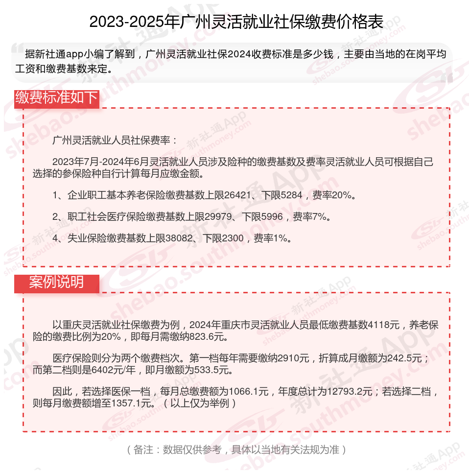
广州灵活就业人员社保费率:
2023年7月-2024年6月灵活就业人员涉及险种的缴费基数及费率灵活就业人员可根据自己选择的参保险种自行计算每月应缴金额。
1、企业职工基本养老保险缴费基数上限26421、下限5284,费率20%。
2、职工社会医疗保险缴费基数上限29979、下限5996,费率7%。
4、失业保险缴费基数上限38082、下限2300,费率1%。
温馨提示:本数据仅供参考!具体需以当地有关法规为准!
个人养老金
社保缴纳
退休工资计算公式
退休金
退休金
退休金
缴纳社保
河南漯河社保缴纳、退休金计算
退休金
退休金