自由职业社保的缴费要求则相对灵活,可以根据自身情况选择缴费基数和缴费比例,但同样需要达到一定的缴费年限才能享受相应的待遇。
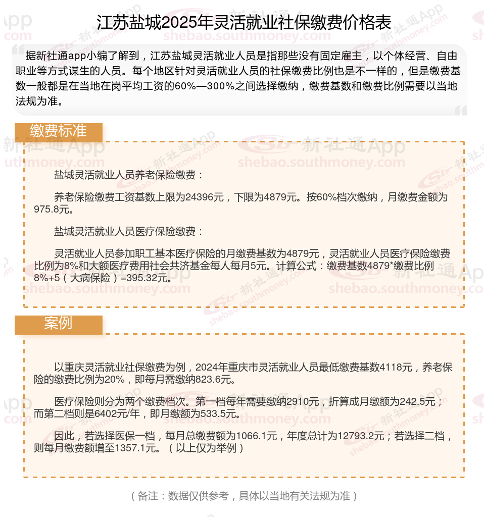
那么,个人社保是多少钱一个月多少钱?根据新社通app-社保缴费查询工具提供的2025社保缴费标准详情数据:

交社保,就是为了让老百姓在老了、病了、受伤了、失业了或者生孩子时,能从社会得到帮助。社保具体作用是:
养老保险:参加基本养老保险的个人,达到法定退休年龄时累计缴费满十五年的,可以按月领取基本养老金。养老金的多少根据个人累计缴费年限、缴费工资、当地职工平均工资、个人账户金额等因素确定,遵循“多缴多得,长缴多得”的原则。
失业保险:失业人员符合一定条件的,可以从失业保险基金中领取失业保险金。失业人员在领取失业保险金期间,参加职工基本医疗保险,享受基本医疗保险待遇。
生育保险:为职工提供生育报销及相关待遇,降低生育成本,鼓励生育法规的落地。
医疗保险:为参保人员提供医疗报销服务,减轻因疾病带来的经济负担。同时,老年时还能享受相应的医保待遇。
工伤保险:由单位缴纳。工作中(包括上下班途中)遭受意外伤害或者死亡,可以获得一大笔补偿,是对劳动者的一种保护。
退休金计算方法
社保退休工资计算方法
退休金
灵活养老金
退休金
退休金
退休金
退休金
武威退休金计算
社保缴纳