灵活就业社保:主要包括养老和医疗保险,不包括工伤、失业和生育保险。
据新社通app数据显示,乌鲁木齐灵活就业养老保险缴费基数2024-2025年最新标准如下:
2025年度,全省职工基本养老保险缴费基数上限为全口径工资的300%,即24996元/月;下限为全口径工资的60%,即4999元/月。
个人缴费比例:20%;
(注:本文数据仅供参考,具体以当地缴费标准为准)
乌鲁木齐社保缴费多少钱?下表是2024-2025年乌鲁木齐社保费用明细参考,根据新社通app-社保缴费查询工具提供的最新数据如下:

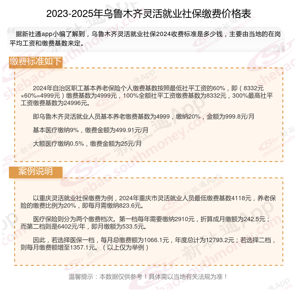
2024年自治区职工基本养老保险个人缴费基数按照最低社平工资的60%,即(8332元×60%=4999元)缴费基数为4999元,100%全额社平工资缴费基数为8332元,300%最高社平工资缴费基数为24996元。
即乌鲁木齐灵活就业人员基本养老缴费基数为4999,缴纳20%,金额为999.8元/月
基本医疗缴纳9%,缴费金额为499.91元/月
大额医疗缴纳0.5%,缴费金额为25元/月
灵活就业人员的社保缴费基数和比例是根据当地在岗职工平均工资的一定比例来确定的。灵活就业人员在参加养老保险时,缴费基数通常参照当地在岗职工的平均工资,一般来说,灵活就业人员可以选择按照在岗职工月平均工资的一定比例(如40%至100%)来缴纳基本养老保险费。医疗保险缴费基数:对于医疗保险,灵活就业人员一般是按照当地上年度月平均工资的一定比例(如4.2%至8%)来缴纳基本医疗保险费,具体比例可能因地区而异。
温馨提示:本数据源于网络,仅供参考!具体需以当地具体法规为准!
个人养老金
社保缴纳
退休金
社保缴纳
退休金
缴纳社保比例
退休金计算
灵活养老金
养老保险
社保缴纳