灵活就业社保的缴费方式主要包括以下几种:
1、微信缴费:关注医保微信公众号,进入“医保服务”后点击“灵活就业缴费”,输入姓名和身份证号即可缴纳基本医疗保险费用。此外,还可以通过微信的城市服务功能,选择“社保”中的“灵活就业医疗保险缴纳”进行缴费。
2、支付宝缴费:打开支付宝的“市民中心”,选择“社保”中的“社保缴费”,然后选择“灵活就业医疗保险”进行缴费。
3、银行缴费:通过农业银行、农信社、建设银行、工商银行、中国银行、光大银行等协作银行的手机APP进行缴费。
4、税务部门缴费:缴费人可以前往主管税务部门的办税服务厅或服务大厅的税务征收窗口办理缴费。
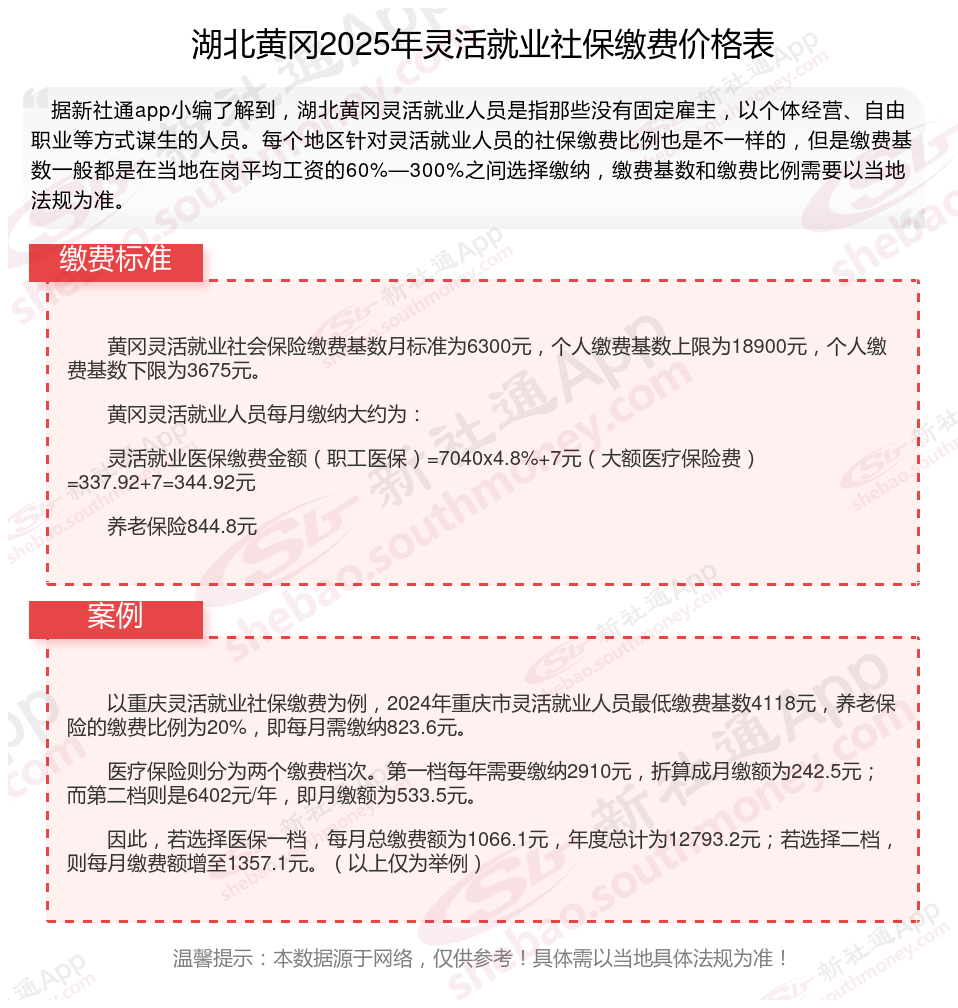
那么,社保个人缴费需要多少钱一个月呢?根据新社通app-社保缴费查询工具提供的2025社保缴费标准详情数据:

据新社通app数据显示,湖北黄冈灵活就业养老保险缴费基数2024-2025年最新标准如下:
2025年湖北黄冈城镇职工社会保险缴费基数用人单位及其职工(包括有雇工的个体工商户及其雇工)分别按2024年度全口径省平的60%(3675元/月)和300%(18900元/月)核定缴费基数的下限和上限执行。
个人缴费比例:20%;
(注:本文数据仅供参考,具体以当地缴费标准为准)
社保缴纳
退休金
退休金
退休工资怎么计算
养老金如何计算
工龄工资
青岛退休金计算
缴纳社保
退休金
社保养老金计算方法