灵活就业社保与职工社保在缴费主体、缴费基数与金额、缴纳险种以及户籍限制等方面存在显著差异。这些差异主要源于两种社保体系的设计初衷和适用对象的不同。
据新社通app数据显示,马鞍山养老保险缴费基数2024-2025年最新标准如下:
马鞍山灵活就业人员基本养老保险缴费基数暂按不低于4227元;
缴费比例:个人承担20%;养老保险缴费个人845.4元。
(注:本文数据仅供参考,具体以当地缴费标准为准)
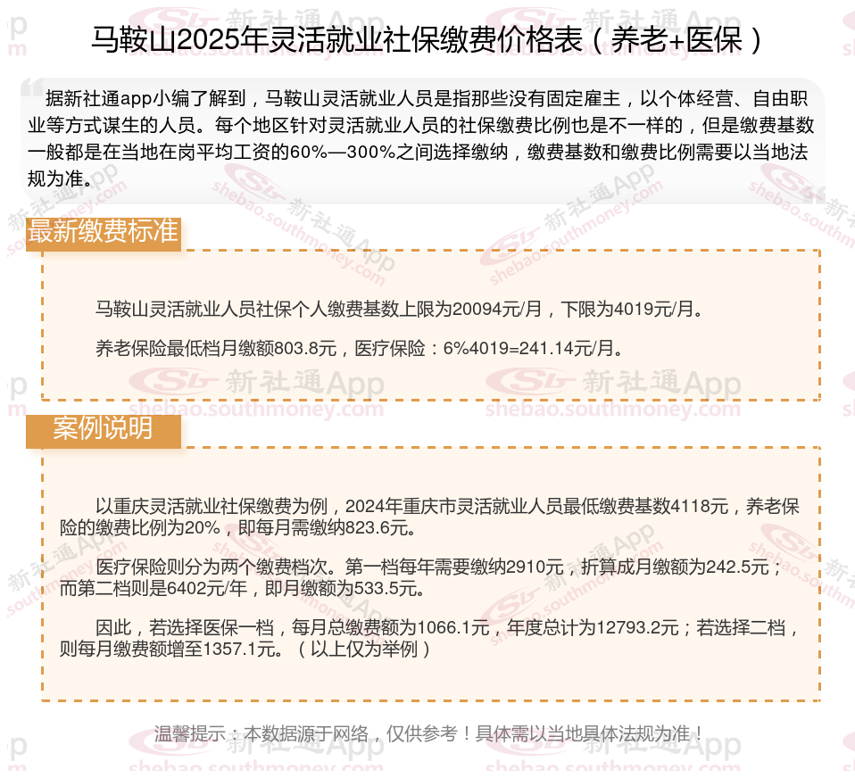
马鞍山社保一个月自费多少钱?根据新社通app-社保缴费查询工具提供的最新数据如下:

马鞍山灵活就业人员社保个人缴费基数上限为20094元/月,下限为4019元/月。
养老保险最低档月缴额803.8元,医疗保险:6%4019=241.14元/月。
温馨提示:本数据仅供参考!具体需以当地有关法规为准!
养老金
退休金
社保缴纳
退休工资
退休金
退休工资
社保退休
退休养老金怎么算
退休金计算方法
退休金