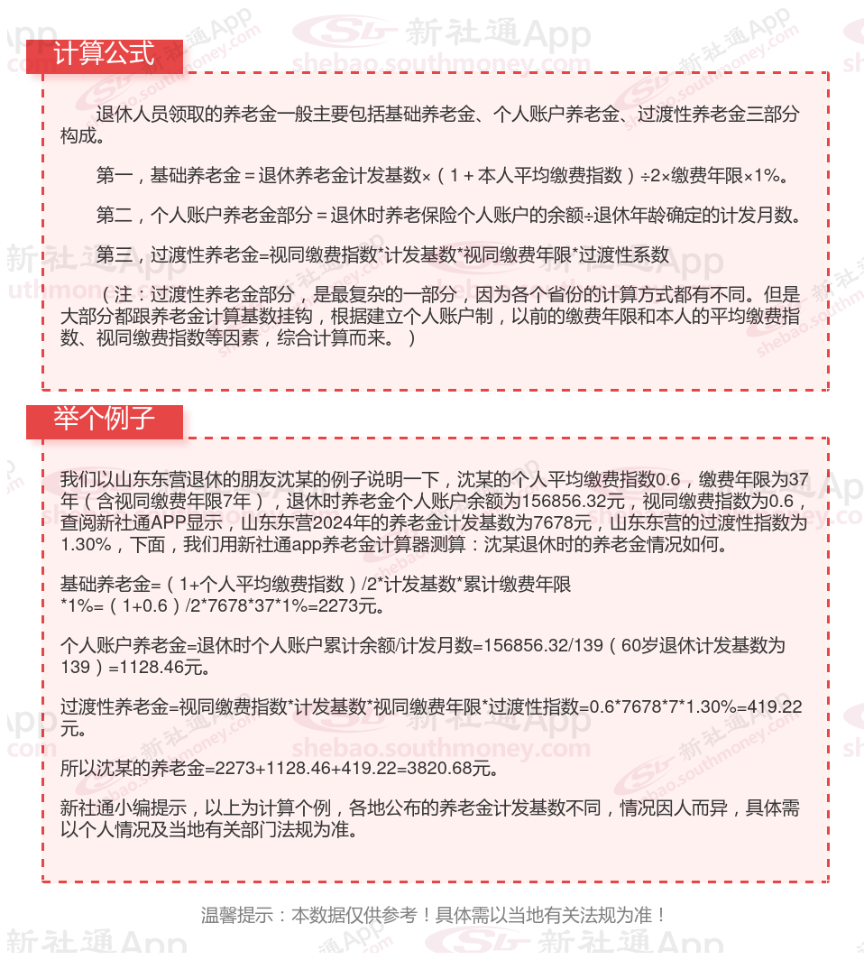
退休基本退休金计算方式如下:
退休金的计算公式主要包括三个部分:基础养老金、个人账户养老金和过渡性养老金(如有)。
基础养老金=[退休时在岗月平均工资*(1本人平均缴费指数)]/2*缴费年限*1%。
个人账户养老金部分,等于养老保险个人账户的余额÷退休年龄确定的计发月数。
过渡性养老金=参保人员退休时本省上一年度在岗职工月平均工资×本人平均缴费指数×本人建立个人账户前缴费年限×1.3%。

社保一分钱没交,能领养老金吗
一分钱不交60岁是不能领养老金的。根据现行的养老保险制,无论是职工基本养老保险还是城乡居民养老保险,都需要满足一定的缴费年限才能在达到法定退休年龄时领取养老金。对于职工基本养老保险,通常要求累计缴费满15年;而对于城乡居民养老保险,虽然方案更加灵活,但一般也需要有一定的缴费记录或符合特定的条件才能享受养老金待遇。
(备注:数据仅供参考,具体以当地有关法规为准)
社保退休工资计算方法
个人养老金
工龄15年退休金计算
社保缴纳
养老金计算
河北邢台退休金
退休金
退休金
退休工资
工龄16年退休金计算